В статье Владимира Репина рассматриваются методические аспекты перехода с нотации IDEF0 на нотацию VAD. Каким образом показать потоки документов (информации) в модели VAD, не загромождая схему большим количество значков? В Business Studio (версий 6-7) эта проблема может быть изящно решена с использованием новых функциональных возможностей системы.
IDEF0 умер…
Как я уже писал в статье «Про смысл стрелок в нотации IDEF0 и не только» в нотации IDEF0 стрелки могут и должны интерпретироваться, как трубы, соединяющие между собой процессы. По этим трубам движутся документы, информация, материальные ресурсы. В Business Studio эти объекты модели создаются в справочнике «Функциональные объекты» и привязываются к стрелкам через свойства. Таким образом, можно избежать огромного количества стрелок на диаграмме и сделать ее наглядной и читаемой. При этом, информация о входах и выходах процессов легко может быть выведена в регламентирующие документы (паспорт процесса, регламент выполнения процесса и проч.).
Некоторые бизнес-аналитики при моделировании в нотации IDEF0 в Business Studio интерпретируют стрелки как документы. Это приводит к тому, что схемы становятся совершенно нечитаемыми и превращаются в кошмарный сон процессного архитектора. Кроме того, возникает почти полное дублирование объектов в «Словаре стрелок» и справочнике документов в «Функциональных объекта», что очень плохо.
Нотация IDEF0 в настоящее время поддерживается программными продуктами всё в меньшей степени. Это обусловлено несколькими факторами:
- техническая сложность реализации полноценной модели IDEF0 в программном продукте;
- визуальная сложность для восприятия схем в нотации IDEF0 для лиц принимающих решения (во многом, как следствие как раз неадекватного методического подхода к моделированию);
- развитие и практическое использование новых, комплексных подходов для проектирования корпоративной архитектуры компании, например, Archimate.
- некоторая деградация уровня подготовки процессных архитекторов.
Как результат – найти систему, в которой полноценно реализована нотация IDEF0, становится все сложнее. Но IDEF0 был очень удобен с точки зрения возможности агрегирования потоков документов с использованием стрелок, особенно в Business Studio. Можно ли как-то реализовать эту возможность с использованием нотации VAD, которую сейчас активно применяют многие бизнес-аналитики? Да, можно. Посмотрим, как это сделать.
Потоки документов в VAD
На рис. 1 показан фрагмент специально упрощенной «традиционной» модели в нотации VAD (на среднем уровне). Видно, что если моделировать все документы, которые поступают на вход процесса и выходят из процесса, то схема становится весьма загруженной и сложной для восприятия (хотя, возможно, кому-то такой формат нравится и вполне подходит).

Рис. 1. Фрагмент «традиционной» модели процесса в нотации VAD.
Что же делать? Отказаться от моделирования входов и выходов процессов? Если процессный архитектор принимает такое решение, то проектирование архитектуры сводится к «рисованию» рыбок, обоснованность выбора которых остается на его совести. Но руководители компании, в любом случае, рано или поздно зададут вопросы, на каком основании в модели выделены именно эти процессы, каковы их реальные границы?
Без четкого определения границ процессов по входам и выходам модель архитектуры является, скорее, объектом креативного, авторского дизайна («арт объект»), чем глубоко проработанной, системной моделью, которую можно использовать для управления компанией.
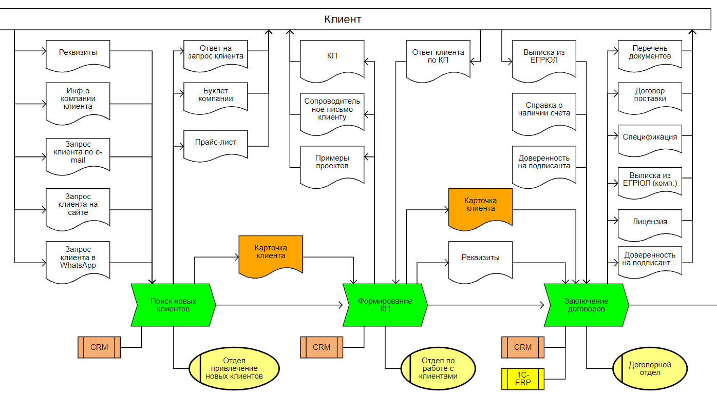
В Business Studio можно создавать типовые блоки документов, группируя их так, как требуется, с использованием типа связи «Агрегация». На рис. 2 показан фрагмент справочника «Функциональные объекты», в котором создано несколько таких типовых блоков документов для использования в модели.
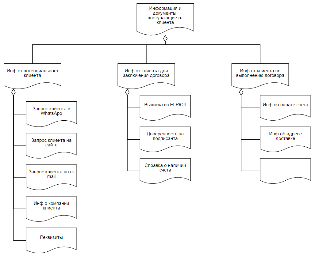
Кстати, обратите внимание на типовой блок документов «Информация и документы, поступающие от клиента». Он собран при помощи связи «Агрегация» из других типовых блоков.


Рис. 3. Фрагмент модели процесса в нотации VAD с использованием типовых блоков документов.
Отмечу, что в Business Studio легко можно сформировать модель документов, которые, например, поступают от клиента, как показано на рис. 4.

Вы можете использовать функциональные возможности этой системы для создания иерархических моделей документов (информации) и упрощения схем процессов на верхнем уровне. При этом, вся необходимая информация о входах и выходам процессов может быть выгружены в регламентирующие документы.
Такой подход дает возможность создавать модели верхнего уровня без перегрузки информацией. Но в тоже время можно четко определять границы процессов по входам и выходам, что важно с точки зрения руководителей компании и, в целом, для успешного внедрения системы управления бизнес-процессами компании.
Владимир Репин,
к.т.н., доцент, консультант по управлению, процессный архитектор и методолог, член ABPMP Russian Chapter, автор 9 книг по бизнес-процессам.
Апрель 2025 года.