Электронная библиотека

FineXpert.ru - большая библиотека статей и видео по тематике управления бизнес-процессами, использования AI для повышения эффективности вашего бизнеса. 

"Видео"
137
"Статей"
218
"Просмотров"
2234549
"Книг"
67

Модель системы стандартизации бизнес-процессов

Версия для печати
Владимир Репин

Владимир Репин, к.т.н, доцент, процессный архитектор и методолог, автор 10 книг по бизнес-процессам, член ABPMP Russian Chapter

В статье Владимира Репина представлена комплексная модель системы стандартизации бизнес-процессов компании на верхнем уровне. Приводятся два варианта модели: функционально-ценностная модель и модель потоков. Представленная в статье информация может быть использована для разработки регламента управления жизненным циклом внутренних нормативно-методических документов организации.

06.02.2016
0
6630

Краткое введение

Описание бизнес-процессов, разработка, внедрение и контроль исполнения регламентов – важнейшая область деятельности современной компании. Несистемный, хаотичный подход к такой работе приводит к появлению низкокачественных графических схем процессов и неработоспособных регламентов. Это, в свою очередь, может привести к разочарованию руководителей и сотрудников организации в методах процессного управления. Для того, чтобы снизить риски и повысить эффективность работы по описанию и регламентации бизнес-процессов нужно подходить к решению задачи комплексно, системно.

Начнем с базового определения (формулировка автора статьи):

Система стандартизации бизнес-процессов компании (ССБП) – это комплекс процессов, методов, инструментов и ресурсов, обеспечивающий описание бизнес-процессов, разработку, ввод в действие, контроль исполнения, поддержание в актуальном состоянии, совершенствование, оценку эффекта для бизнеса и своевременную отмену нормативно-методических документов компании.

В данной статье я хочу познакомить читателя со своими методическими наработками этой области, а именно рассмотреть модель процессов ССБП. Причем вашему вниманию будут представлены два варианта модели: функционально-целевая модель и модель потоков. Процессы на ней одни и те же, но методики построения существенно отличаются.

Кроме того, хочу отметить, что ССБП – это не ВСЁ, что нужно сделать для создания эффективной системы управления в компании. ССБП – это не модель системы управления в целом. Это только часть, подсистема для эффективной работы по описанию и регламентации бизнес-процессов. Прошу обратить на этот момент внимание.

Функционально-целевая модель ССБП

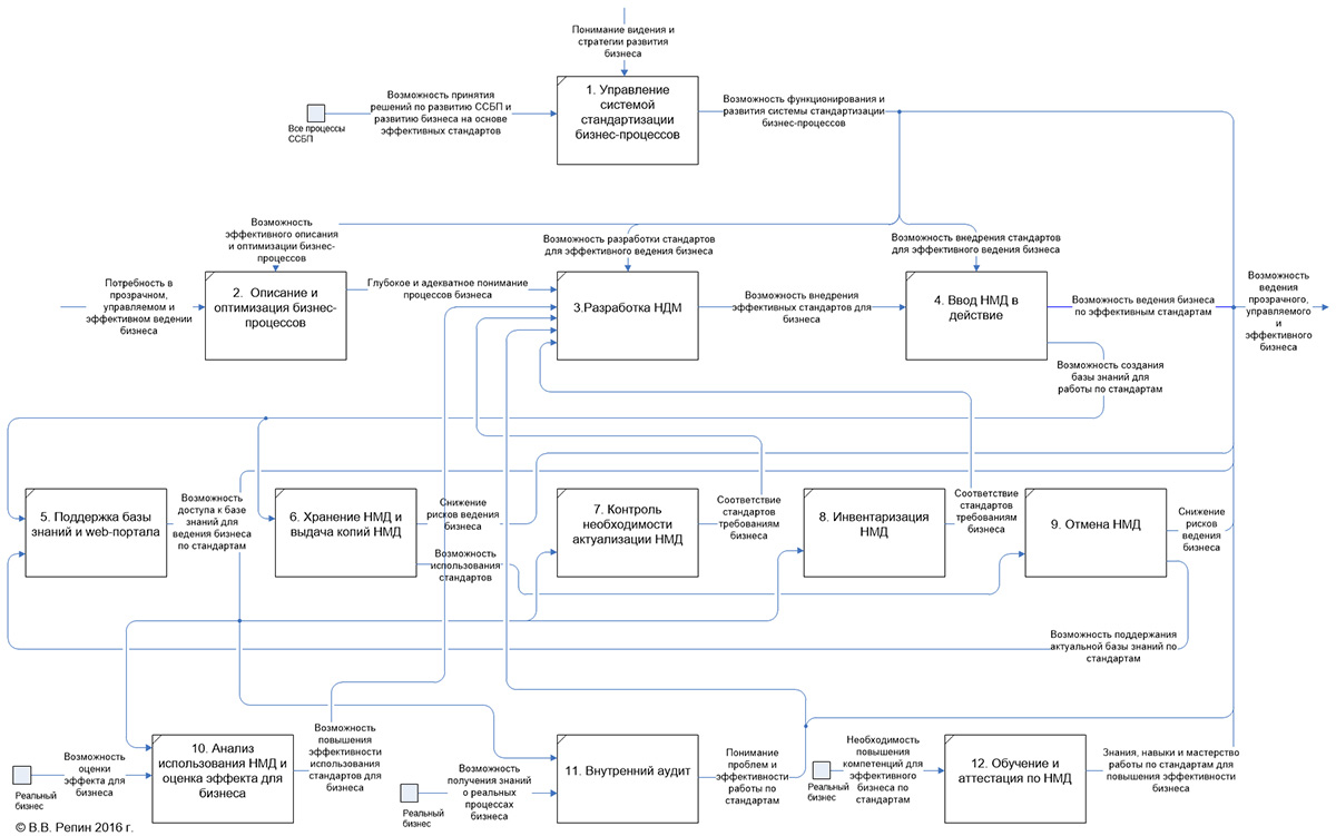
На рис. 1 представлена модель процессов ССБП. Для построения модели использована нотация IDEF0, однако на схеме сознательно допущены некоторые нарушения (например, для ряда процессов не показаны управляющие воздействия). Данную модель я разрабатывал, пытаясь поставить себя на место собственника бизнеса. Для этого информационные входы/выходы были заменены на категории, показывающие результат каждого подпроцесса с точки зрения бизнеса.

Цель любого процесса – получение результата, важного с точки зрения бизнес-заказчика и/или внешнего клиента. Только глубоко анализируя суть процесса, контекст (его ближайшее окружение) и интеграцию в общую систему, можно четко сформулировать его результат, причем используя понятие ценности. Именно поэтому я использую понятие «функционально-целевая» модель. Возможно, можно было бы подобрать лучшее название, но я пока использую это.

Рассматриваемая модель ССБП содержит полезную информацию для сотрудников отдела организационного развития (бизнес-аналитиков Процессного офиса). Для них очень важно понимание ценности каждого процесса в рамках ССБП в целом. В противном случае – при непонимании или недопонимании функциональной сути и ценности каждого процесса, бизнес-аналитикам будет сложно выстроить эффективную систему работы с процессами и стандартами компании.

Как видно на рис. 1, основной результат или цель функционирования ССБП в целом – это «Возможность ведения прозрачного, управляемого и эффективного бизнеса» для собственников и топ-менеджмента. Не думаю, что для кого-то из собственников это не важно. Надеюсь, вы обратили внимание на термин «Возможность» в формулировке результата.

Честно говоря, я не люблю (на то имеются конкретные основания), когда используют термин «Обеспечение» при формулировке целей. Термин «возможность» - довольно близкий. Но в данном контексте понятные, корректные и актуальные регламенты – это действительно ВОЗМОЖНОСТЬ для руководителей - возможность эффективного контроля и управления процессами. А вот воспользуются ли они этой возможностью – это другой вопрос. Это другая часть системы управления, которую я в данной статье не рассматриваю. Надеюсь, что представленная модель будет иметь для вас ценность. После осмысления схемы рис. 1, вы сможете четко обосновать для собственника компании ценность ССБП и суть каждого процесса в системе.

Рис. 1. Функционально-целевая модель ССБП. Рассмотрим кратко каждый процесс, представленный на схеме рис. 1.

1. Управление системой стандартизации бизнес-процессов

Основной результат: возможность функционирования и развития системы стандартизации бизнес-процессов.

Описание: ССБП, как любая система, требует управления. Предоставленная себе самой она будет деградировать. К сожалению, такая ситуация наблюдается довольно часто. Основной результат подпроцесса управления, на мой взгляд, - возможность ССБП выполнять свое функциональное назначение (как части более сложной системы), а так же ее развитие, синхронизированное с изменениями организации в целом. Уровень развития ССБП должен соответствовать уровню развития организации в целом. За управление ССБП должен отвечать конкретный руководитель организации, например Директор по организационному развитию.

2. Описание и оптимизация бизнес-процессов

Основной результат: Глубокое и адекватное понимание процессов бизнеса. Понимание возможностей оптимизации процессов

Описание: Первый результат дает возможность регламентации процессов. Если мы глубоко и адекватно понимаем выполняемые процессы, знаем важные практически нюансы, мы способны создавать регламенты, основанные на 100% понимании процессов. Это – одно из важнейших условий эффективной работы по регламентам. Второй результат заключается в возможности инициации и выполнения внутренних проектов организационного развития, которые изменяют процессы организации. Точки старта – это понимание проблем в процессах и путей их устранения.

3.Разработка НДМ

Основной результат:

Возможность внедрения эффективных стандартов для бизнеса.

Описание: Основной результат процесса разработки – это регламенты (шире – НМД в целом). Но не просто регламенты. Это: а) документы, которые можно реально внедрить; б) документы, внедрение которых означает результативное и эффективное выполнение процессов на практике. Регламенты – регламентам рознь. Процесс разработки должен выдавать качественный результат с точки зрения возможности практической работы.

4. Ввод НМД в действие

Основной результат: Возможность ведения бизнеса по эффективным стандартам.

Описание: Написанный стандарт и внедренный стандарт – это две большие разницы. Основной результат процесса состоит в том, что сотрудники: а) досконально знают требования НМД; б) имеют правильные навыки выполнения работы; в) понимают важность выполнения работы в соответствии с требованиями. При этом стоит отметить, что процесс НЕ включает в себя оперативное управление или контроль исполнения регламентов.

5. Поддержка базы знаний и web-портала

Основной результат: Возможность доступа к базе знаний для ведения бизнеса по стандартам. Описание: Легкость и простота доступа к регламентирующим документам принципиально важна для эффективной работы ССБП. База знаний и, особенно, внутренний web-портал – это необходимые для этого инструменты. Основной результат процесса – возможность быстрого и легкого доступа к информации. Другими словами, - это создание информационного пространства в области регламентации деятельности компании.

6. Хранение НМД и выдача копий НМД

Основной результат: Снижение рисков ведения бизнеса. Возможность использования стандартов.

Описание: В некоторых компаниях до сих пор есть практическая необходимость в использовании учтенных бумажных копий нормативных документов. Данный процесс дает возможность легитимного использования копий. Важно, что все копии являются актуальными. Тем самым процесс снижает риски, которые могут возникать при использовании устаревших копий нормативных документов при выполнении деятельности.

7. Контроль необходимости актуализации НМД

Основной результат: Соответствие стандартов требованиям бизнеса.

Описание: Регламенты постоянно устаревают – это факт. Жизнь и работа постоянно меняются. Бизнес вынужден постоянно меняться, синхронизуя свои процессы с внешней средой, клиентами, поставщиками и проч. Своевременный контроль актуальности НМД дает возможность вовремя изменять стандарты, поддерживая их соответствие требованиям бизнеса.

8. Инвентаризация НМД

Основной результат: Соответствие стандартов требованиям бизнеса.

Описание: Цель процесса практически повторяет цель процесса № 7, но методы выполнения этих процессов разные. Инвентаризация НМД проводится раз в полгода (год) более сложным методом. Выявляется реальное состояние каждого НМД с точки зрения актуальности и практической полезности для бизнеса.

9. Отмена НМД

Основной результат: Снижение рисков ведения бизнеса.

Описание: Использование сотрудниками устаревших (неактуальных документов) увеличивает риски для компании. Возможны некорректные действия, приводящие к необходимости переделки работы, штрафным санкциям и т.п. Поэтому своевременная отмена НМД (включая уведомление сотрудников) приводит к снижению рисков ведения бизнеса.

10. Анализ использования НМД и оценка эффекта для бизнеса

Основной результат: Возможность повышения эффективности использования стандартов для бизнеса.

Описание: Компания, которая хочет развиваться, должна понимать недостатки и перспективные возможности каждой своей подсистемы. ССБП – это часть системы работы, отвечающая за наличие и использование регламентов. Данный подпроцесс нужен, чтобы понимать, насколько эффективно компания использует существующие стандарты. Анализ практического использования регламентов и выявление возникающих при этом проблем, дают возможность принимать решения, повышающие эффективность использования стандартов для бизнеса.

11. Внутренний аудит

Основной результат: Понимание проблем и оценка эффективности работы по стандартам.

Описание: Включение процесса внутреннего аудита в состав ССБП, возможно, кому-то покажется спорным. Это действительно так. В данном контексте меня интересует возможность выявления отклонений выполняемой деятельности от утвержденных стандартов, определение и устранение причин этих отклонений. Внутренний аудит является важной частью ССБП, так как дает понимание проблем и оценку эффективности работы по стандартам.

12. Обучение и аттестация по НМД

Основной результат: Знания, навыки и мастерство работы по стандартам для повышения эффективности бизнеса.

Описание: Периодическое выявление реального уровня знаний стандартов и оценки уровня практических навыков работы по стандартам – это инструмент совершенствования выполняемой деятельности. Результат данного процесса – реальные знания и навыки работы по стандартам. Сотрудники, знающие и выполняющие требования стандартов, непосредственно влияют на повышение эффективности бизнеса в целом.

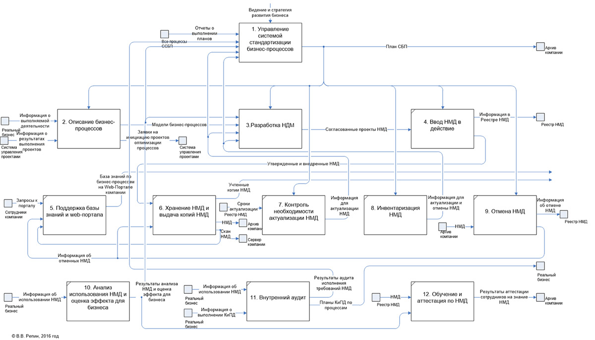
Модель потоков

На рис. 2 так же показана модель ССБП, но вместо описания ценности (главного результата), создаваемой каждый процессом, представлены потоки документов (информации). С точки зрения методики исполнения эта схема является классической структурной моделью процесса на верхнем уровне. Она показывает взаимодействие подпроцессов между собой на уровне документооборота, что важно с практической точки зрения.

Рис. 2. Модель ССБП с потоками документов и информации.

Вполне вероятно, что читателю данная схема будет более понятна. Она вполне подходит для дальнейшей декомпозиции каждого подпроцесса, например, в нотации CFFC, BPMN или eEPC. Хотел бы привести небольшую практическую рекомендацию по выполнению такой работы.

Прежде чем начать формировать модели подпроцессов ССБП (т.е. выполнять декомпозицию), рабочей группе проекта внедрения ССБП целесообразно заполнить таблицу, содержащую следующие столбцы:

  1. №.
  2. Наименование процесса.
  3. Главная цель процесса.
  4. Входы (информация, документы).
  5. Выходы (информация, документы).
  6. Участники.
  7. Ответственный.

Заполнение такой таблицы поможет участникам проекта глубже понять суть каждого подпроцесса, увязать их между собой в единую, продуманную и эффективно работающую систему.

Резюме

Итак, в статье вашему вниманию была представлена модель процессов ССБП.

Автор надеется, что материал будет полезен для сравнения с вашим видением, для построения системы работы с регламентирующими документами в компании.

Буду признателен за обратную связь и примеры практического использования модели (возможно, в измененном виде) в вашей организации.

Более подробно о практических аспектах построения системы можно узнать на моем авторском тренинге «Стандартизация бизнес-процессов».

В.В. Репин, к.т.н., доцент, тренер, консультант по управлению.

Февраль 2016 г.