Объекты и цели оценки зрелости
Каждый объект, способный к изменению, может проходить через несколько этапов или уровней зрелости. Так же их можно назвать этапами жизненного цикла. Для чего нам нужно определять конкретный этап или уровень? Например, мы принимаем первое решение относительно возможности использования этого объекта для достижения наших целей. Второе решение – что нужно и как именно сделать, чтобы зрелось объекта соответствовала нашим целям. Например, вы наблюдаете, как созревают яблоки. Если сорвать их незрелыми, то мы не получим ни пользы, ни удовольствия. Если дать им перезреть, то есть риск снижения вкусовых качеств и повреждения птицами и проч.
Для чего собственнику оценивать зрелость его компании? Цели могут быть разные. Например, чтобы убедиться в том, что:
- создана система регулярного менеджмента и ей можно передать функции оперативного управления (уход от ручного управления);
- компания готова для привлечения стратегического инвестора/выхода на биржу/к продаже;
- создана культура инноваций и развития, которая обеспечит устойчивый рост в ближайшие годы;
- прочее.
Применительно к бизнесу, объектами оценки зрелости могут выступать:
- компания в целом;
- система управления компанией в целом;
- различные подсистемы в рамках системы управления (например, подсистема управления персоналом);
- отдельные бизнес-процессы (причем, различного масштаба).
В статье речь пойдет об оценке зрелости СУБП – Системы управления бизнес-процессами компании. Я считаю, что это такая же подсистема управления организацией, как, например, система управления персоналом или финансами. Приведу определение. СУБП – это:
Совокупность методов, инструментов, ресурсов и внедренных бизнес-процессов, направленная на эффективное развитие Компании на основе управления каждым значимым бизнес-процессом в рамках его жизненного цикла.
Система управления персоналом помогает адекватно управлять персоналом, обеспечивая бизнес человеческими ресурсами. Система управления финансами – обеспечивает возможность ведения деятельности компании (ликвидность, наличие оборотного капитала). СУБП же дает возможность целенаправленно изменять, совершенствовать бизнес-процессы и поддерживать их текущую результативность и эффективность. Другими словами, СУБП – это системная практика работы с бизнес-процессами компании. Можно сказать, что СУБП – это подсистема, призванная развивать другие подсистемы управления.
Представим, что бизнес действует, но процессы никто и никогда специально не анализировал, не выстраивал. В этом случае можно утверждать, что СУБП в организации нет. Может ли вообще существовать бизнес без целенаправленного управления деятельностью как совокупностью бизнес-процессов? Практика дает однозначный ответ - «Да». Причем такой бизнес часто бывает вполне успешным. Как это возможно? Вероятно, ответ надо искать в следующем – в уровне сложности продукта (услуги), в уровне сложности бизнеса, включая внешнюю среду организации (в широком смысле).
Бизнес может быть успешным в силу внешних обстоятельств (отсутствие эффективных конкурентов) на определенном временном интервале. Кроме того, мало кто из собственников задумывается о системной работе с бизнес-процессами, если поставленные цели и так достигаются достаточно легко.
Я утверждаю, что Система управления бизнес-процессами нужна компании, которая:
a) достигла определенного уровня развития (этапа жизненного цикла);
b) находится в условиях конкуренции, требующей целенаправленного изменения бизнес-процессов для повышения их результативности и эффективности, сокращения сроков и повышения качества.
Короче говоря, если собственнику требуются стабильное качество, адекватные сроки выполнения и экономическая эффективность (снижение затрат), то ему нужна система работы с бизнес-процессами.
Если собственник убежден, что использование СУБП целесообразно, то нужно ее создать и целенаправленно развивать. Оценка зрелости СУБП может помочь понять текущий уровень развития практики работы с бизнес-процессами и наметить пути ее развития.
Далее в статье я буду говорить о методике оценки зрелости СУБП, как подсистемы общей системы управления организацией.
Хотел бы обратить внимание на следующий аспект. Использованная Методика не предполагает проведение оценки уровня зрелости каждого бизнес-процесса по отдельности. Уровень зрелости отдельного процесса – это результат приложения усилий руководства компании, владельца процесса (руководителя, ответственного за процесс) и, в определенной степени, - работы СУБП. Но оценка уровня зрелости всех процессов компании затруднена по нескольким причинам:
- процессов слишком много (несколько тысяч на операционном уровне);
- существует иерархия процессов;
- каждый бизнес-процесс обладает своей спецификой.
Рассмотрим простой пример. Оцениваемый процесс состоит из семи подпроцессов. Три из них оценены на максимальный балл, а четыре – на «0». Как оценить уровень зрелости процесса в целом? Можно ли считать зрелым процесс, у которого часть подпроцессов являются абсолютно незрелыми? Я считаю, что нет, нельзя. С какого уровня начинать оценку? Как агрегировать результаты оценки по иерархии процессов вверх до уровня категорий?
Методика, дающая ответы на эти вопросы, была разработана мной (вместе с некоторыми коллегами) в рамках проекта на Челябинском трубопрокатном заводе (Группа ЧТПЗ), но оказалась слишком сложной.
Вернемся к аналогии. Можно оценивать каждого отдельного сотрудникам компании и потом делать какие-то усреднения и выводы, а можно оценивать зрелость системы управления персоналом. Это весьма разные вещи. Сотрудники приходят и уходят, а система остается. Бизнес-процессы развиваются от версии к версии. Поэтому я считают целесообразным оценивать зрелость именно СУБП, а не всех бизнес-процессов компании.
Существующие подходы к оценке зрелости
Известно множество подходов к оценки процессной зрелости, причем как отдельных процессов, так и процессной зрелости организации в целом. Например, модель PEMM Майкла Хаммера (см. статью – «Оценка уровня зрелости процесса по методике PEMM Майкла Хаммера») или ГОСТ Р ИСО/МЭК 15504 (см. статью – «Оценка уровня зрелости процесса по методике ГОСТ Р ИСО/МЭК 15504-2»).
Если наша цель – провести оценку в конкретной компании, а не абстрактно рассуждать о различных существующих подходах, то нам потребуется методика, включающая конкретные вопросы, на которые нужно ответить для получения результата.
Однако, существующие «методы» оценки не дают ответ на вопрос, как именно должно быть измерено соответствие конкретному критерию. Возьмем, например, несколько вопросов из Госта 15504:
- «осуществление процесса регулируется для соответствия планам»;
- «определены цели измерения процесса на основании информационных потребностей процесса»;
- «собраны, проанализированы и доложены результаты измерений для мониторинга степени, до которой достигнуты количественные цели осуществления процесса»;
- «идентифицированы возможности улучшений, вытекающих из новых технологий и концепций процесса»;
- «реализация всех согласованных изменений управляется с целью обеспечить, что любое вмешательство в осуществление процесса понято и проведено» ...
Очевидно, что представленные выше формулировки сложно назвать адекватными задаче. Если задавать такие вопросы обычным руководителям обычной компании, то тебя просто не поймут. Критерии оценки должны быть достаточно просты и понятны. Вопросы должны давать возможность четкого ответа «Да» или «Нет», основанного не на субъективном мнении, а на фактах.
Один и с коллегами (Виталий Елиферов и др.) я проводил оценку как отдельных процессов, так и системы управления для различных организаций. Применяемые нами методы варьировались от простой анкеты оценки процесса, до комплексной оценки системы управления. Однако, степень субъективности оценки меня не всегда удовлетворяла. Например, если спросить любого руководителя, фиксирует ли он отклонения при выполнении процесса, то вряд ли кто-то осознанно скажет: «Нет». То есть ответ всегда будет «Да». Вроде бы, налицо элемент управления бизнес-процессом. Но это не так. Если сам процесс ни разу не был представлен в виде схемы? Если никто не знает, что такое правильный, корректный ход процесса, а что такое отклонение? Если не определено, какое отклонение считать значимым? Как в этом случае нужно оценивать ответ руководителя? И так во всем…
Нужен метод, который снижает уровень субъективности до приемлемого и измеряет реальную практику работы с бизнес-процессами, а не то, что руководители считают или выдают за таковую. Результаты оценки по такому методу должны давать возможность анализировать динамику развития СУБП компании, сравнивать состояние СУБП различных компаний и делать практические выводы. Поэтому в какой-то момент я решил разработать собственную Методику оценки зрелости СУБП, и она была создана.
Методика оценки зрелости СУБП
Оценка СУБП проводится по десяти направлениям, которые представлены в списке ниже. Почему именно они? Структуру СУБП компании можно рассматривать по-разному. За годы работы в области процессного управления я пришел именно к такой структуре и использую ее в своей практической работе (консалтинг по построению СУБП в компаниях):
- Архитектура бизнес-процессов.
- Управление бизнес-процессами по целям и показателям.
- Система стимулирования руководителей на улучшение бизнес-процессов по КПЭ.
- Практика описания и анализа бизнес-процессов.
- Практика оптимизации бизнес-процессов и внедрения изменений.
- Автоматизация бизнес-процессов (в BPMS).
- Стандартизация бизнес-процессов.
- Контроль и аудит бизнес-процессов.
- Корпоративная система обучения персонала методам процессного управления.
- Процессный офис.
С определенной точки зрения, некоторые из представленных выше аспектов могут рассматриваться как часть других подсистем управления, например, «Управление информационными технологиями» или «Внутренний аудит». Дело в том, что в определенных случаях сложно провести четкие, формальные границы между подсистемами управления. Так что оценка зрелости СУБП частично затрагивает оценку зрелости системы управления компанией в целом и, в некоторой степени, ряд других подсистем. Но я рассматриваю эти пересечения скорее как плюс, а не как минус структуры СУБП, ведь подсистемы работают в одной компании и должны быть тесно связаны между собой.
Для каждого из десяти разделов определен состав подразделов. Например, вот структура для подраздела «Архитектура бизнес-процессов» (Таблица 1):
Таблица 1. Подразделы для оценки раздела «Архитектура бизнес-процессов»

Для чего нужны веса? Для полноты и широкого охвата необходимо рассмотреть различные аспекты СУБП, как системы. Некоторые из них являются более важными, другие – менее. Тем не менее, все они характеризуют состояние СУБП. Если взять какой-то один критерий (подраздел), то оценка будет неточной. Использование нескольких критериев дает возможность повысить точность оценки. Веса вводятся для того, чтобы менее значимые, но тоже важные критерии, не искажали общий результат оценки. Выбор весов проводится один раз, например, путем опроса экспертов на стадии разработки методики. В последующем веса уже не должны меняться.
Приведу пример метода оценки по подразделу «Реестр процессов» (Таблица 2). Этот критерий характеризует полноту процессной архитектуры компании. В случае, если процессы соответствующего уровня определены в архитектуре бизнес-процессов компании, то указанное в таблице значение включается в общую сумму по каждому типу и по каждому уровню. Рассчитывается суммарное значение и, затем, оценка по подразделу.
Таблица 2. Подраздел «Реестр бизнес-процессов»

Категории и группы – это почти стандартные названия, используемые при построении архитектуры процессов компании (полный глоссарий в статье приводить не планируется). Приведу еще пример подразделов для раздела «Стандартизация бизнес-процессов» - см. Таблицу 3.
Таблица 3. Подразделы для оценки раздела «Стандартизация бизнес-процессов».

Например, оценка по подразделу «Наличие ВНМД по стандартизации бизнес-процессов» осуществляется при помощи следующей Таблицы 4 (ВНДМ – внутренний нормативно-методический документ компании – регламент, положение, инструкция).
Таблица 4. Подраздел «Наличие ВНМД по стандартизации бизнес-процессов».

Стоит отметить, что в данном случае уже имеет место некоторая субъективность. Что значит «фрагментарный стандарт»? Для меня это понятно – в нем отсутствуют или плохо проработаны необходимые фазы управления жизненным циклом ВНМД компании. Например, не описаны требования по вводу ВНДМ в действие и т.д. Для проведения оценки по данному критерию необходимо использовать соответствующий чек-лист. Еще пример. Оценка по подразделу «Качество ВНМД» осуществляется следующим образом:

Вообще, критерии для оценки, использованные в Методике, можно разделить на следующие группы:
1. счетные критерии, например:
a. N процессов из M обладают каким-то свойством;
b. 25% < доля инструкций, формируемых автоматически ≤ 50%.
2. критерии, основанные на фактах, например:
a. «Работа с корректирующими и предупреждающими действиями не автоматизирована» (все на бумаге, в MS Word и MS Outlook).
3. критерии, измеряемые при помощи чек-листов, например:
a. контроль качества графической схемы процесса (с расчетом среднего количества ошибок на одну схему).
4. критерии, рассчитываемые как среднее значение субъективной оценки многими руководителями какого-то аспекта СУБП по простой шкале: низкая эффективность, средняя эффективность, высокая эффективность; очень высокая эффективность (практически в каждом разделе есть подраздел с субъективной оценкой руководителями).
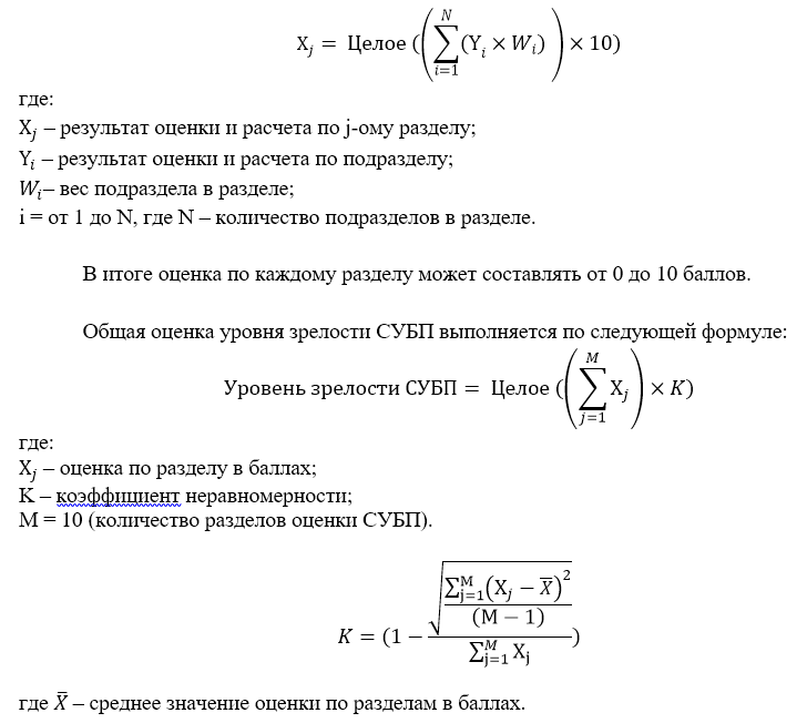
Далее. Оценка по каждому разделу осуществляется по формуле: 
Рассмотрим пример оценки по разделам и расчет общей оценки зрелости СУБП, представленный в Таблице 5. Таблица 5. Пример оценки по разделам.

Сумма баллов - 36. Коэффициент неравномерности – 0,95. Оценка зрелости СУБП – 34 балла. Коэффициент неравномерности вводится для того, чтобы несколько занизить оценку в случае, если по каким-то разделам оценка высокая, а по другим - низкая. Например, практика описания процессов – 9, а практика внедрения изменения – 1. Так быть не должно.
Какой смысл описывать процессы, если эта работа не сопровождается внедрением изменений? Коэффициент неравномерности можно сделать еще более жестким, например, используя размах вместо среднеквадратичного отклонения. Но это на усмотрение компании. Общая оценка зрелости СУБП может составлять от 0 до 100 баллов. Предлагается использовать следующие уровни оценки СУБП компании (см. таблицу 6).
Таблица 6. Уровни оценки зрелости СУБП.

Пример результатов оценки зрелости СУБП
Результаты оценки зрелости СУБП целесообразно представлять визуально, например, при помощи следующих диаграмм. На рисунке 1 представлены результаты оценки в виде ползунковой диаграммы (шкалы) для вымышленной компании. С учетом коэффициента неравномерности, получено 13 баллов – уровень оценки СУБП компании «Очень низкий».
Рис. 1. Результаты оценки зрелости СУБП.

На рисунке 2 представлены диаграммы оценки процессной зрелости этой условной компании в N-ом году и план развития СУБП на N+1 год.
Рис. 2. Диаграмма оценки зрелости СУБП в N-ом году и план на N+1 год.

Для развития СУБП в N+1 году необходимо разработать план мероприятий как по каждому аспекту СУБП, так и по системе управления бизнес-процессами в целом. Мероприятия, включенные в план, получают определенные приоритеты. Определяется бюджет развития СУБП на следующий год. Повторная оценка СУБП проводится через год по той же Методике. Сопоставление оценок позволяется сделать выводы о динамике развития СУБП компании.
Резюме
В статье представлена авторская Методика оценки зрелости Системы управления бизнес-процессами компании.
Основные принципы и критерии оценки, включенные в данную Методику, были применены автором при проведении аудита системы управления ГК «Сибпроект» и других компаний. Далее методика была доработана в рамках проекта создания корпоративной системы оценки процессной зрелости Челябинского трубопрокатного завода (Группа ЧТПЗ).
Частично Методика применялась при создании системы оценки организационной зрелости компании «Ярмарка».
Затем структура Методики была уточнена при проведении оценки зрелости СУБП компании «Пакер».
Законченный вид Методика приобрела в рамках проекта оценки зрелости СУБП «Иркутской нефтяной компании».
В настоящее время, по ходу практической работы, я вношу изменения и дополнения в Методику, в том числе в части форм чек-листов, состава и формулировок анкет и проч. Методику можно применять для оценки текущего уровня зрелости системы управления бизнес-процессами компании (практики работы с процессами) и определения путей ее совершенствования.
В.В. Репин, к.т.н., доцент, консультант по управлению, Генеральный директор ООО «Владимир Репин Менеджмент», Советник Директора АО «СО-ЕЭС». Январь 2020 г.