Введение
Одной из важнейших целей формирования графических схем процессов является последующее их использование в регламентирующих документах организации. По этим схемам, как правило, работают сотрудники, которые не обучены сложным нотациям, не имеют навыков системного анализа и т.п. Для них очень важна простота и наглядность схем. Сложные, запутанные схемы, содержащие много различных условных обозначений, плохо воспринимаются людьми, что затрудняет их практическое использование. Поэтому для практических целей важным является корректный выбор и использование нотации (методики) описания процессов. По каким критериям следует выбирать такую нотацию? Как сравнивать разные нотации между собой? Рассмотрим несколько популярных нотаций и попытаемся ответить на эти вопросы.
Сравнение нотаций Для сравнения были выбраны следующие нотации описания процессов:
- «Простая блок-схема» (с отображением движения документов, с использованием блока «Решение»);
- «Простая блока-схема» (без отображения движения документов, без использования блоков «Решение»);
- «Процедура» системы Business Studio (один из возможных вариантов представления);
- ARIS eEPC.
В качестве тестового примера был выбран простой и интуитивно понятный процесс. Результаты описания этого процесса представлены на рис. 1-4.
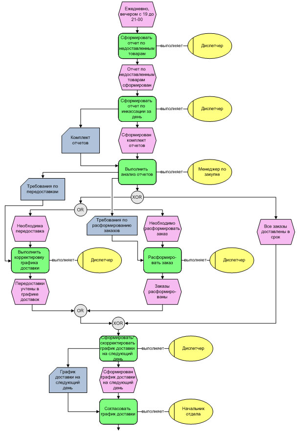
Рис. 1. Схема процесса в нотации «Простая блок-схема» в MS Visio (с движением документов, с использованием блока «Решение»).
На схеме рис. 1. Последовательность выполнения операций процесса во времени показана при помощи жирных стрелок, а движение документов – при помощи тонких пунктирных стрелок. Блоки «Решение» использованы классическим образом. Они отображают информацию (вопросы), от которых «зависит» последующий ход процесса. Такой подход к использованию «ромбиков» является весьма распространенным. Но фактически, вся логика принятия решений и формирования тех или иных выходов (документов) должна заключаться внутри операций процесса.
Если задуматься, то ценность (смысл) рисования этих «ромбиков» не является очевидным. Что это за объекты: операции процесса, события? Вроде бы ни то, и не другое. Это скорее операторы принятия решения по какому-либо условию. Но ведь мы разрабатываем схему процесса для людей, а не пишем компьютерную программу на специальном языке.
В компьютерной программе «ромбик» был бы полноценной операцией сравнения условий и т.п. Но на схеме процесса нужно показывать реальные объекты – процессы, выполняемые людьми, документы, информационные системы и т.п. Задумайтесь, корректно ли показывать «ромбики» отдельно от операции процесса на схеме? Вместо этого можно: а) описать логику принятия решения в виде последовательность операций на схеме рассматриваемого процесса; б) описать логику в виде схемы шагов соответствующего подпроцесса, переходя на уровень ниже; в) описать логику текстом (в текстовых атрибутах операции) и в последующем вывести в регламент выполнения процесса. Сформулируем «плюсы» и «минусы» рассмотренного выше (рис. 1.) способа использования «ромбиков».
По мнению автора статьи, рассмотренный на рис. 1. способ применения блоков «Решение» («ромбиков») является некорректным с точки зрения бизнес-моделирования.
На рис. 2. показан пример того же самого процесса, только описанного без использования блоков «Решение» и документов. Легко проверить, что на этой схеме на 24 графических элемента меньше, чем на схеме рис. 1. Схема рис. 2. выглядит гораздо проще. От графических элементов не рябит в глазах, а с точки зрения информативности, эта схема вполне понятна и доступна конечному пользователю.
Если для каждой операции процесса описать требования к ее выполнению текстом, то комбинируя табличную и графическую формы представления, можно вполне адекватно описать порядок исполнения процесса для сотрудников компании.
Рис. 2. Схема процесса в нотации «Простая блок-схема» в MS Visio (без движения документов, без использования блока «Решение»).
«Плюсы» и «минусы» графического представления процесса в форме, представленной на рис. 2., показаны ниже.
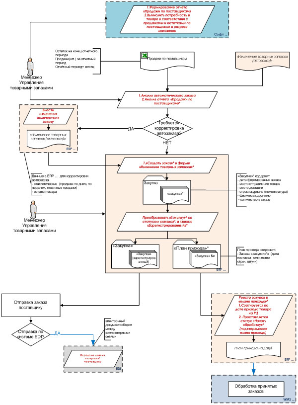
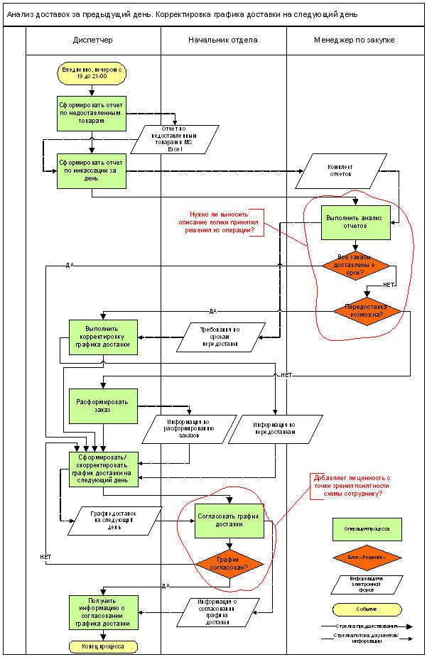
В целом, применение схем в формате, подобном представленному на рис. 2, является удобным как для разработчиков, так и для сотрудников, работающих по этим схемам. На рис. 3. представлена схема процесса, сформированная в нотации «Процедура» среды моделирования Business Studio. Схема имеет несколько особенностей. Во-первых, блоки «Решение» использованы не стандартным образом – не как графический элемент для отображения вопроса и ветвления, а как полноценная операция процесса, связанная с принятием решений.
В Business Studio «ромбик» обладает почти всеми атрибутами полноценного процесса, но не может быть декомпозирован (возможно, разработчики системы со временем сделают такую возможность). Использование «ромбика» (вместо четырехугольника) делает схему нагляднее. При этом в атрибуты «ромбика» можно внести любую текстовую информацию: описание, начало, завершение, требование к срокам и т.п. Второй особенностью схемы процесса, представленной на рис. 3., является применение стрелок.
Для отображения последовательности операций можно использовать стрелку с одним наконечником – стрелку «предшествования». Для отображения движения документов можно использовать стрелку с двумя наконечниками. Но именно в Business Studio можно пользоваться только одним типом стрелок – стрелками «предшествования».
При этом к именованным стрелкам можно привязывать необходимое количество документов, которые определены в справочнике объектов деятельности. Такой подход дает возможность:
- существенно сократить количество графических элементов на схеме процесса, и при этом:
- вывести в регламент процесса необходимую информацию о входящих и исходящих документах.
Таким образом, не загромождая схему лишними элементами, мы можем, тем не менее, полно описать процесс и выгрузить в регламент всю необходимую информацию.
Тот факт, что название стрелки не зависит от документов, которые к ней привязаны, позволяет именовать стрелки на схеме максимально понятным и удобным для сотрудников образом. Например, к стрелке предшествования «Подготовлен комплект отчетов» можно привязать комплект конкретных документов. Название стрелки в этом случае указывает исполнителю на событие, завершившее предыдущую операцию под названием «Сформировать отчет по инкассации за день». (Заметим, что в методологии компании «СТУ» стрелка после операции процесса – это сущность, а не событие. После блока «Решения» можно показывать возможные результаты решения). «Плюсы» и «минусы» графического представления процесса в форме, представленной на рис. 3., показаны ниже.
Рис. 3. «Процедура» системы Business Studio (вариант с нетрадиционным использованием блоков «Решение»).

В случае применения Business Studio, нотация «Процедура» может быть использована несколько по-разному. Автор статьи склоняется к подходу, представленному на рис. 3. На рис. 4 представлена схема рассматриваемого процесса, разработанная в нотации ARIS eEPC. Заметим, что на схему не поместились некоторые операции процесса. Эта неполная схема простейшего процесса, выполненная в нотации ARIS eEPC, содержит четыре оператора логики и восемь событий! Сотрудник, читающий схему, должен уметь правильно интерпретировать все эти логические операторы. Без специального обучения и наличия некоторых навыков чтения подобных схем, рядовой сотрудник вряд ли сможет понять логику рассматриваемого процесса без подробного текстового описания или помощи квалифицированного бизнес-аналитика. Заметим, что схема процесса в нотации ARIS eEPC занимает существенно больше места, чем схемы, представленные на рис. 1-3. Трудоемкость формирования такой схемы так же существенно выше.

В целом, если Вы не собираетесь покупать SAP R/3, то выбор и использование нотации ARIS eEPC не является, с точки зрения автора статьи, оптимальным решением. Стоит обратить внимание на более наглядные и интуитивно понятные исполнителям нотации описания процессов. Впрочем, кому-то нотация ARIS eEPC может показаться более наглядной и понятной. До определенной степени, это вопрос вкуса.

Рис. 4. Схема процесса в нотации ARIS eEPC (построена в Business Studio).
Описание процесса для целей последующей автоматизации
Интересно посмотреть на рассматриваемую схему процесса в случае, если она описана в нотации BPMN 2.0. Это нотация предназначена для описания «исполняемых» процессов, т.е. процессов которые поддерживает система BPM. Своим мнением об использовании BPMN 2.0. делится А.А. Белайчук - Генеральный директор компании «Бизнес-консоль»: На рис. 5 изображен тот же процесс в нотации BPMN.
Как мы видим, этот рисунок похож на рис.1: в нотации BPMN задачи изображаются прямоугольниками, развилки – ромбами, данные – пиктограммой, похожей на документ. Потоки управления – сплошные линии, потоки данных – пунктирные. Надо учитывать, что на этой диаграмме задействована только малая часть нотации BPMN: только один вид развилок из 5 имеющихся в палитре, один вид задач из 8.
Помимо более широкой палитры, эту нотацию отличает возможность моделировать не только изолированный поток работ, но также несколько процессов, взаимодействующих друг с другом через сообщения или данные. Кроме того, эта нотация более строгая: в ней определены не только значки, но и правила, по которым они могут сочетаться друг с другом. Необходимость таких правил диктуется тем, что нотация BPMN ориентирована не только на то, что ее будут читать люди, но и на непосредственное исполнение специальным программным обеспечением – «движком» BPM-системы. В то же время, как показывает данный пример, при использовании ограниченного подмножества палитры BPMN оказывается не сложнее привычной блок-схемы. Ну а тем, кто хочет освоить BPMN профессионально, мы рекомендуем специализированные тренинги www.bpmntraining.ru.

Рис. 5. Схема процесса в нотации BPMN 2.0.
Практика жизни
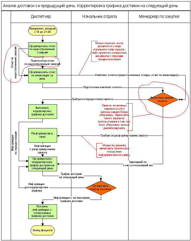
На рис. 6 показан фрагмент схемы процесса, разработанный бизнес-аналитиками вполне конкретной компании в придуманной ими нотации. Схема построена с применением принципов «Простой блок-схемы» - применяется блок «Решение» в своем классическом варианте. Кроме этого, на схеме представлено множество других условных обозначений, использованных не совсем стандартным образом.
Рис. 6. Примеры схемы процесса одной из компаний.
При формировании схемы рис. 6, бизнес-аналитики очевидно, «боролись» за наглядность и максимальную понятность для рядового пользователя. Они стремились свести к минимуму, или вообще отказаться от текстового комментария к схемам процессов. Исполнителям просто печаталась схема формата А3, при чтении которой все сразу становилось понятно: что делать, как, какие документы использовать и т.п. Рассматриваемая схема не является, конечно, образцом простоты и наглядности. Но она была сформирована, чтобы донести максимум полезной информации для исполнителей процесса.
Выводы
Итак, очевидно, что при описании процессов нужно стремиться к простоте и понятности для сотрудников. Использование сложных, формализованных нотаций при описании процессов приводит к:
- трудностям при использовании (интерпретации) схем рядовыми сотрудниками;
- невозможности (сложности) организации работ по описанию процессов силами сотрудников подразделений, не прошедших специальное обучение;
- значительному увеличению трудозатрат бизнес-аналитиков на формирование схем;
- дополнительным сложностям при документировании схем (большой объем и т.п.);
Поэтому не стоит загромождать схему процесса различными графическими элементами.
Но уже если их использовать, то лучше, чтобы они несли полезную информацию для сотрудников, а не были просто следствием формального применения нотаций моделирования.
В.В. Репин, к.т.н., доцент, Исполнительный директор ООО «BPM Консалтинг Групп», зав. кафедрой Управления бизнес-процессами НОУ ВПО «ИЭФ «Синергия», основатель портала www.FineXpert.ru
Октябрь 2010 г.