В статье Владимира Репина представлена система принципов внедрения процессного управления в компании. Каждый принцип развернут на набор требований, для реализации которых в рамках внедрения Системы управления бизнес-процессами (СУБП) должны быть созданы и запущены в регулярную работу соответствующие бизнес-процессы организации. Статья может быть полезна собственникам бизнеса и топ-менеджерам для обсуждения принципов внедрения процессного управления в начале проекта. Представленная в статье система принципов, требований, процессов и мероприятий позволяет четко определить структуру работ по проекту внедрения СУБП и спланировать их выполнение.
Принципы процессного управления
За долгие годы развития науки и практики менеджмента было создано множество различных систем управления, связанных с бизнес-процессами. В рамках таких систем был сформулирован ряд принципов, на которых они базируются. Например, принципы были сформулированы в стандартах ИСО на Систему менеджмента качества. Принципы формулировал Эдвардс Деминг в своей «Новой философии управления». Принципы сформулировали Майк Хаммер и Джеймс Чаппи в рамках концепции реинжиниринга бизнес-процессов и так далее. В настоящее время можно обратиться к BPM CBOK 4.0 и поискать принципы там.
Проблема заключается в том, что все эти принципы формулировались в разное время в различном контексте. Сейчас ситуация существенно отличается, в первую очередь, в плане информационно-коммуникационных технологий (интернет вещей, ИИ, Low-code, цифровая трансформация бизнес-моделей на их основе и прочее). Почти неизменным остался лишь человек (внешне – как раньше – две руки и две ноги, но внутренне – он уже другой), которого нужно учить и вовлекать в изменения.
Еще одна проблема нашего времени – это наличие большого количества симулякров (копий без наличия оригиналов), в первую очередь в Интернете. Если вы попытаетесь сделать запрос в Яндексе «Принципы внедрения процессного управления» и т.п., то получите множество материалов, копирующих друг друга с некоторыми вариациями. На Дзене можно найти статьи, где никому неизвестные авторы (возможно, нейросеть) лихо расправляются с принципами, постулируя без каких-либо оснований целые системы взглядов на определенную предметную область. Некоторые из таких принципов являются тривиальными, например, «… у процесса должны быть границы». Тот факт, что контекст процесса (его границы) – это не принцип, а неотъемлемая часть процесса как объекта управления (элемент его определения, как сущности), авторов таких материалов не интересует.
Далее. Мне не удалось найти ни в книгах, ни в статьях, ни в Интернете полной онтологической модели Системы процессного управления. Проще говоря, те теории, которые были разработаны в этой области, говорят про линейное программирование, сети Петри и так далее и тому подобное. К менеджменту бизнес-процессов они имеют очень отдаленное отношение. BPM CBOK 4.0 нисколько с этим не помогает. Business Process Management по CBOK – это просто набор практически работающих рецептов, поваренная книга, но никак не онтология и теория бизнес-процессов. Позиция некоторых, весьма уважаемых членов BPM-сообщества такая – «… а зачем это нужно, если на практике можно делать проекты (автоматизации) без какой-то там онтологии? Делать, что ли, больше нечего?» Очевидно, что это слишком узкий взгляд на проблему.
Конечно, собственники компаний не настолько вовлечены в вопросы теории процессного управления, чтобы это волновало их хотя бы в малейшей степени. Но тем не менее, «описывать процессы» хотели, хотят и будут хотеть многие из них…
Но очевидно, что простым «описанием процессов» делу не поможешь. Это самый легкий, но тупиковый путь. Некоторые собственники компаний, подчас, ждут от этого метода каких-то волшебных результатов, «красной» управленческой кнопки – нажал и выручка выросла в 2 раза, нажал – и чистая прибыль стала на 30% больше… Но описание процессов - это только один метод из большого и серьезного набора, доступного в современном BPM. Важно отметить, что описание – это не управление процессами. Даже описав «все процессы компании», вы не сильно приблизитесь к реальному процессному управлению.
Как правило, собственник верит во все начинания, которые реализует в своей компании (иначе – нельзя – нет внутренней мотивации). Так и с процессным управлением. Мало кто из руководителей компаний действительно и искренне считает, что это не нужно, бесполезно и проч. Но одно дело – хотеть что-то внедрить, а другое – сделать это практически. Как перейти от «хотелок», сформулированных в терминах бизнес-результатов (сокращение периода «Time to market», 2-кратное увеличение оборота, рост прибыли, снижение затрат) к реальному внедрению процессного управления? Я предлагаю собственнику бизнеса относительно простую технологию:
- сформулировать принципы процессного управления для своего бизнеса;
- развернуть каждый принцип через систему требований;
- для каждого требования определить системные бизнес-процессы, регулярное выполнение которых обеспечит реализацию установленных требований;
- определить конкретные мероприятия, которые нужно выполнить в рамках проекта (проектирование процессов, создание нормативной базы, обучение сотрудников, автоматизация), чтобы внедрить нужные бизнес-процессы и системы.
Речь идет о построении комплексной системы работы с бизнес-процессами. Одновременно можно запускать в работу 2-3 «пилотных» проекта анализа и оптимизации ключевых кросс-функциональных бизнес-процессов компании.
Предлагаю рассмотреть пять базовых принципов, на основании которых вы сможете построить свою систему процессного управления. Это минимально необходимый набор. Не ищите среди них принципы СМК, Деминга или Хаммера. Например, «Ориентация на клиента», в предлагаемой ниже системе, как принцип, не выделена. Но есть требование по регулярному анализу заинтересованных сторон. Нерационально было бы плодить принципы типа «Бизнес должен приносить прибыль» или «Организация должна достигать поставленных целей». Эти вещи базовые, самоочевидные и не нуждаются в отдельном декларировании.
Пять принципов системы управления бизнес-процессами были сформулированы на основе опыта выполнения большого количества проектов, связанных с различными аспектами процессного управления. Не претендую на то, что эти пять принципов являются идеально правильными и представляют собой законченную, теоретически обоснованную систему. Главное в представленном ниже примере – это метод перехода от принципов к требованиям, затем к процессам и мероприятиям по их проектированию и внедрению. Сами же принципы и их содержание могут отличаться в зависимости от внешнего и внутреннего контекста и целей вашей компании.
Технически, схемы были созданы с использованием стандарта Archimate в программном продукте Business Studio 6.
Системность управления бизнес-процессами
На рис. 1 представлен принцип системности управления бизнес-процессами. Данный принцип развертывается через три требования. Первое и, возможно, самое важное – это наличие в компании четко определенной и поддерживаемой в актуальном состоянии архитектуры бизнес-процессов. На рисунке показано само требование, комментарий к нему, дополнительное требование (в данном случае «1-3 уровень»), бизнес-процесс, который реализует требование, а также два мероприятия по внедрению (розовый цвет).

Рис. 1. Принцип «Системность управления бизнес-процессами».
Второе по значимости требование – это наличие четко определенного контекста и положения в архитектуре для каждого бизнес-процесса. На практике четкое определение контекста может быть выполнено за счет паспортизации процессов, которую должны выполнить владельцы процессов с методической помощью бизнес-аналитиков Процессного офиса. Очень важно, чтобы лидером, главным заказчиков паспортизации процессов был лично собственник или руководитель компании. Паспортизация, выполненная формально, только вредит делу – подрывает веру руководящего состава в возможности процессного управления, формирует ложное мнение, что процессное управления – это никому не нужный формализм и бюрократия.
Актуализация паспортов процессов должна выполняться владельцами регулярно, например, ежеквартально по установленному регламенту. Периодичность пересмотра зависит от скорости изменения самих процессов.
Кроме того, владельцы процессов должны, опять же, четко по регламенту ежеквартально проводить анализ удовлетворенности и потребностей ключевых заинтересованных сторон: внутренних и внешних поставщиков и потребителей процесса, собственника, персонала компании, общества и проч. Когда меняется контекст, то существующие решения перестают работать и у заинтересованных сторон изменяются потребности. Это влечет за собой изменение требований к процессу и, в частности, к изменению его границ, технологии, целей и показателей, рисков и проч. Поэтому анализ потребностей ключевых заинтересованных сторон – это важнейший драйвер изменений для владельца процесса.
Третье требование на рис. 1 – это управление знаниями по бизнес-процессам. Речь идет о создании гипертекстовой базы знаний, основанной на процессной архитектуре компании. Технически ее можно реализовывать по-разному, но цель одна – доступ всех работников, в первую очередь – руководителей, к информации о бизнес-процессах компании: архитектура, паспорта процессов, регламентирующая документация (включая регламенты, положения о подразделения, должностные инструкции), план/факт по целям и показателям, результаты проектов оптимизации, результаты аудитов, формы рабочих документов, справочная информация, учебно-методическая информация.
Если в компании нет архитектуры бизнес-процессов, границы и ключевые характеристики процессов четко не определены, то говорить о системности в управлении бизнес-процессам нельзя, как бы вы себе это не представляли.
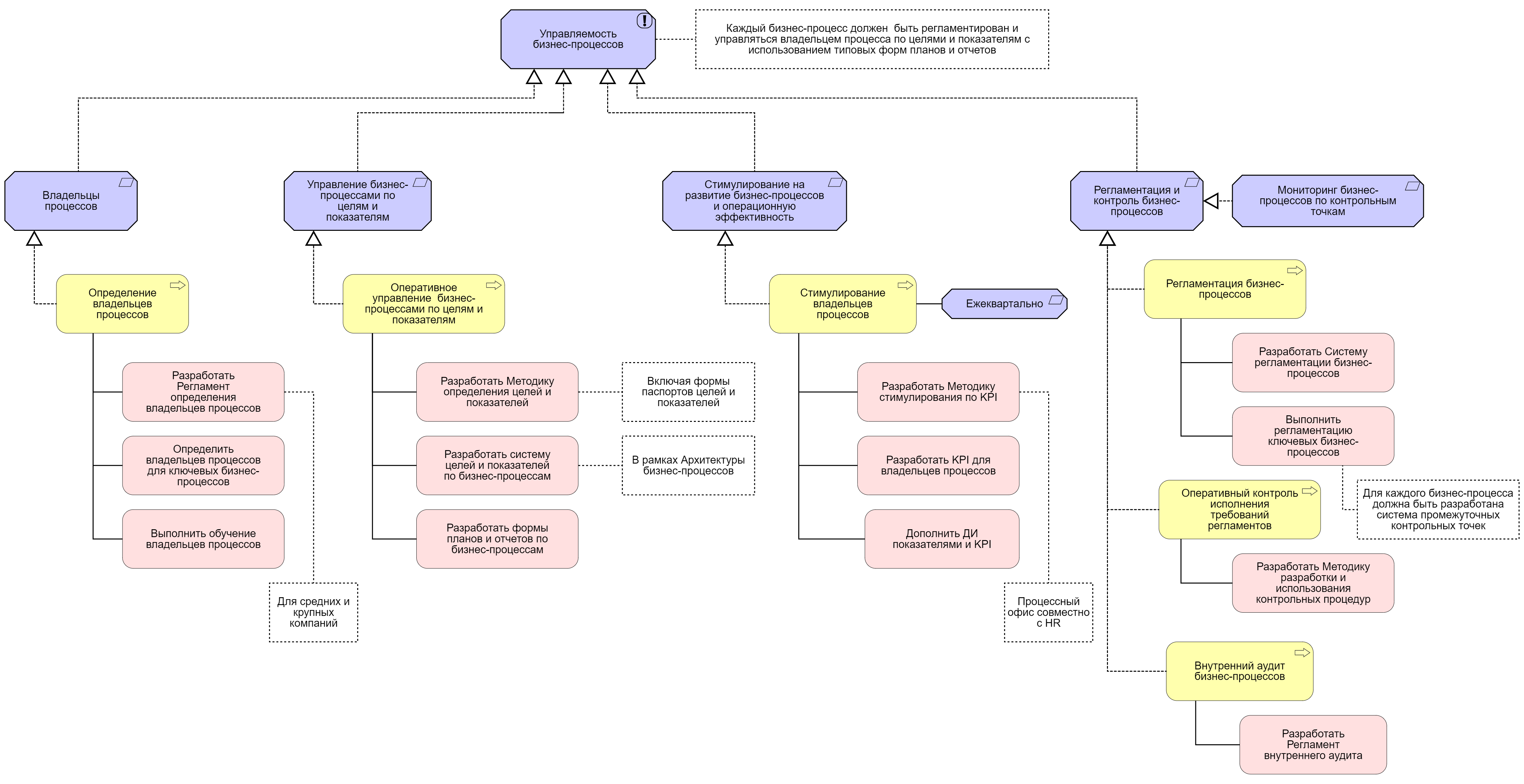
Управляемость бизнес-процессов
На рис. 2 представлен принцип «Управляемость бизнес-процессов». Он предполагает, что каждый (значимый) процесс должен быть регламентирован и управляться владельцем процесса по целям и показателям с использованием типовых форм планов и отчетов. Развертывание этого принципа предполагает, что в компании должны быть реализованы четыре требования:
- владельцы процессов (определены для всех значимых процессов компании);
- управление бизнес-процессами по целям и показателям (выполняется владельцами регулярно на основе целей и показателей, включенных в систему планов и отчетов);
- стимулирование на развитие бизнес-процессов и операционную эффективность (для владельцев процессов по KPI);
- регламентация и контроль бизнес-процессов (выполняется владельцами процессов на регулярной основе).
Фактически, принцип 2 говорит о том, что бизнес-процессами нужно регулярно управлять с использованием системы целей и показателей. Кром того, владельцы процессов должны регулярно контролировать исполнение требований регламентирующих документов работниками. Все значимые процессы компании должны быть регламентированы.

Рис. 2. Принцип «Управляемость бизнес-процессов».
При внедрении системы управления бизнес-процессами реализация принципа управляемости означает, что нужно выбрать владельцев процессов, разработать для них регламенты, систему целей и показателей, систему материального стимулирования по KPI (включая доработку должностных инструкций), обучить их методам оперативного управления и анализа процессов с использованием показателей и контрольных процедур, выполнить регламентацию ключевых бизнес-процессов компании.
Обратите внимание, что если принцип системности реализован, а управляемости – нет, то процессного управления в компании не будет. Возникнет только «процессное рисование» (см. мою статью «Процессное управление или процессное «рисование»?»).
Целенаправленное развитие бизнес-процессов
Важнейшей задачей для владельца процесса, напряду с оперативным управлением, является целенаправленное развитие бизнес-процессов, за которые он отвечает. Делать это нужно на регулярной основе. Но часто руководитель занимается изменениями от случая к случаю, по факту критических отклонений из-за резкого изменения внешнего контекста, «от боли». При внедрении процессного управления важно создать систему работы по постоянному совершенствованию бизнес-процессов организации.
На рис. 3 представлен принцип «Целенаправленное развитие бизнес-процессов». Он раскрывается через три ключевых требования:
- Управление жизненным циклом бизнес-процессов.
- Непрерывное совершенствование бизнес-процессов.
- Регулярное выполнение проектов оптимизации бизнес-процессов.
Жизненный цикл бизнес-процесса включает несколько фаз: целеполагание и планирование изменений, проектирование процесса, внедрение изменений, выполнение процесса, системный мониторинг и анализ.
Каждый процесс обладает определенными характеристиками: технология, используемое оборудование, численность и компетенция персонала, средства автоматизации и проч. Можно сказать, что он имеет версию. После выполнения проектов изменений, это будет уже другой, «прокаченный» процесс новой версии. Развитие процессов при реализации, например, инновационных проектов (переход на оборудование нового поколения, цифровая трансформация и проч.) может происходить скачкообразно. В остальное время владелец процесса может и должен заниматься его непрерывным совершенствованием.
С точки зрения компании в целом, целесообразно выбирать бизнес-процессы, приоритетные с точки зрения выполнения стратегии и достижения долгосрочных целей (на рис. 3 – это требование «Управление жизненным циклом бизнес-процессов»). Топ-менеджеры компании могут делать это ежегодно в рамках процесса стратегического планирования. Для выбранных, приоритетных с точки зрения стратегии компании бизнес-процессов, определяются необходимые проекты изменений и выделяются соответствующие бюджеты развития в рамках общего бюджета компании на год.

Рис. 3. Принцип «Целенаправленное развитие бизнес-процессов».
Даже если процесс не попал в список приоритетных в рамках стратегического планирования, это не значит, что владелец процесса не должен его развивать, совершенствовать. На рис. 3 представлено второе требование – «Непрерывное совершенствование бизнес-процессов», которое должно быть реализовано на практике на основе «точек входа в улучшения» - см. Таблицу 1. Предполагается, что каждая такая точка входа дает владельцу процесса информацию для анализа и принятия решений.
Таблица 1. «Точки входа в улучшения бизнес-процессов».
|
№ |
«Точка входа в улучшения бизнес-процесса» |
Источник информации |
Периодичность анализа |
|
1 |
Стратегические цели компании и задачи (проекты) по оптимизации бизнес-процесса |
Стратегия компании. План на год. Планы проектов. |
Ежегодно, ежеквартально |
|
2 |
Обратная связь от внешних потребителей |
Рекламации. Письма. Анкеты обратной связи. Результат регулярных коммуникаций (в CRM). |
Ежемесячно |
|
3 |
Обратная связь от внутренних потребителей |
Протоколы совещаний. Анкеты обратной связи. |
Ежемесячно |
|
4 |
Отклонения, выявленные при оперативном управлении процессом |
Планово-отчетные документы по процессу. Аналитика. |
Еженедельно, ежемесячно |
|
5 |
Отклонения, выявленные с использованием контрольных процедур |
Журналы контрольных точек. Информация из системы управленческого учета. |
Еженедельно, ежемесячно |
|
6 |
Предложения сотрудников |
Корпоративная система управления подачей предложений сотрудников |
Ежемесячно |
|
7 |
Результат внутреннего аудита |
Отчет по внутреннему аудиту, включая предложения по выполнению КиПД |
Ежегодно, один раз в ½ года |
|
8 |
Бенчмаркинг |
Информация от партнеров. Информация о конкурентах. Отраслевая информация. Периодическая печать. |
Ежегодно |
Чтобы каждый владелец не придумывал свой личный метод работы с улучшениями, в компании целесообразно разработать единую методику (регламент) управления развитием бизнес-процесса. Это документ устанавливает четкий, регламентированный порядок, в соответствии с которым каждый владелец процесса в компании регулярно анализирует информацию в «точках входа в улучшения», продумывает и обосновывает необходимые мероприятия по своему бизнес-процессу, реализует изменения и наглядно подтверждает их результативность и эффективность.
Третье требование, представленное на рис. 3, – это «Регулярное выполнение проектов оптимизации бизнес-процессов» Оно предполагает, что в компании создана определенная культура управления проектами развития. Создан Проектный офис. Разработаны необходимые методики и регламенты. Обучен персонал. Главное, чтобы проекты оптимизации бизнес-процессов выполнялись на регулярной основе и обязательно оценивался эффект от внедренных изменений (см. мою статью «Органайзер проекта оптимизации кросс-функционального бизнес-процесса»).
Развитие культуры работы с бизнес-процессами
На рис. 4 представлен принцип «Развитие культуры работы с бизнес-процессами». Процессы – это на 70-90% вся деятельности организации. Отношение к ним сотрудников очень важно. Эффект от внедрения системы управления бизнес-процессами не будет достигнут, если работники будут соблюдать стандарты формально, время от времени, если это лично им будет удобно/выгодно. Как говорил Генри Форд: «Качество – это когда сотрудники работают по регламентам, даже если за ними никто не наблюдает». Таким образом, речь идет о серьезном развитии корпоративной культуры и неформальном вовлечении персонала в работу с бизнес-процессами.

Рис. 4. Принцип «Развитие культуры работы с бизнес-процессами».
Четвертый принцип включает следующие требования:
- Пропаганда и PR процессного управления.
- Информирование персонала по бизнес-процессам.
- Обучение персонала процессному управлению.
- Вовлечение персонала в улучшение бизнес-процессов.
Возможно, какие-то из требований покажутся вам схожими, например, «пропаганда» и «информирование». Напомню определения. «Пропаганда — распространение взглядов, фактов, аргументов, слухов, информации (включая искажённой) или заведомо ложных сведений с целью формирования нужного общественного мнения и манипулирования общественным сознанием». «Информирование — это сообщение всех значимых фактов, независимо от отношения к ним, а также чёткое отделение фактов от мнений…». Должен ли собственник манипулировать созданием своих работников для достижения важных для него целей? Он делает это всегда, в той или иной степени. Но в случае процессного управления акцент должен быть направлен именно на важность вовлечения сотрудников работу с процессами и повышение их операционной эффективности.
Отдельно хотел бы акцентировать внимание на создании системы администрирования предложений по улучшению бизнес-процессов. Если сделать это грамотно, то можно получить очень хороший эффект, как с точки зрения улучшения процессов, так и в целом для развития корпоративной культуры.
Адекватная автоматизация и цифровизация бизнес-процессов
На рис. 5 раскрывается принцип «Адекватная автоматизация и цифровизация бизнес-процессов». Обратите внимание на комментарий справа – там приводится одно из возможных определений цифровизации. Я считаю приемлемым именно это определение, поскольку оно говорит об использовании цифровых технологий для изменения бизнес-модели компании и создания новых возможностей для ведения бизнеса. Если, например, вы «автоматизировали» процесс согласования и подписания договора с клиентом в 1С-ДО, то это – точно не цифровизация бизнеса. Но вот если вы разработали личный кабинет клиента, используя который клиент в течение нескольких минут может сформировать и получить подписанный с ЭЦП рамочный договор поставки, то это уже можно отнести к цифровизации, так как существенно сокращено время и затраты на подготовку и согласование договора, а сотрудники отдела продаж смогут использовать это время по прямому назначению – больше продавать.

Рис. 5. Принцип «Адекватная автоматизация и цифровизация бизнес-процессов».
Принцип раскрывается через четыре ключевых требования:
- Учет структуры, ограничений и стратегии развития ИТ-архитектуры компании.
- Разработка требований на основе понимания бизнес-процессов.
- «Конвейер» автоматизации и цифровизации бизнес-процессов.
- «Экономическая целесообразность автоматизации и цифровизации бизнес-процессов».
Первое требования очень важное. При разработке автоматизированных процессов «под бизнес-заказчика» должен быть выдержан баланс. Слишком глубокая кастомизация программных продуктов может привести к существенному росту затрат на последующее сопровождение и доработку решений. Отсутствие кастомизации может привести к созданию «кривых» решений, неудобных бизнес-пользователям. Нужен компромисс между бизнес-заказчиком, ИТ-архитектором, пользователями, разработчиком системы и проч. Порядок его достижения может быть продуман и регламентирован в виде отдельного документа.
Второе требование означает, что автоматизация любого бизнес-процесса в компании должна начинаться с его описания в нотации BPMN. Если процесс уже давно работает, то лучше сформировать модель «Как есть», зафиксировать на ней проблемы и предложения. Далее проектировать новый процесс на базе старого. Если же процесса нет или анализ показывает, что сотрудники выполняют его совершенно по-разному, то лучше сразу проектировать процесс «Как должно быть».
Схемы в нотации BPMN являются мостиком между бизнес-заказчиком и ИТ. Рекомендую ознакомиться с моей статьей «Проектирование процессов в Business Studio 6 для внедрения 1С-ДО: проблемы и возможности».
Третье требование. Используя нотацию BPMN и профессиональный инструмент для моделирования, вы можете создать в компании, условно говоря, конвейер автоматизации административных процессов. Работает он, примерно, так:
- бизнес-заказчик (собственник, ГД, ЗГД, владелец процесса) выбирает процесс и создает временную рабочую группу (ВРГ);
- ВРГ описывает процесс в нотации BPMN и анализирует его;
- ВРГ совместно с ИТ-командой разрабатывает мероприятия по оптимизации процесса, формирует проект нового, автоматизированного процесса, защищает свой проект;
- ИТ-команда автоматизирует процесс в Low-code системе – создает (1-2 недели) и презентует прототип автоматизированного процесса, ВРГ тестирует и презентует процесс бизнес-заказчику;
- ВРГ и ИТ-команда дорабатывают прототип процесса по Agile;
- готовый процесс презентуется бизнес-заказчику и вводится в эксплуатацию.
Преимущество Low-code решений состоит в том, что автоматизация многих административных бизнес-процессов может выполняться силами специалистов Процессного офиса, а не ИТ-службы компании. Таким образом может быть устранено узкое место в лице ИТ-подразделения организации, а сроки разработки и внедрения решений могут быть сокращены в разы.
Четвертое требование на рис. 5 говорит от том, что любая автоматизация и цифровизация должна быть экономически обоснована. Должна быть разработана соответствующая методика (регламент), с использованием которой проводится оценка и принимается решение о необходимости запуска соответствующего проекта.
Выводы
В статье я рассмотрел 5 ключевых принципов внедрения системы управления бизнес-процессами (СУБП) в современной организации.
Вы можете использовать эти принципы, а главное – представленный в статье метод развертывания «Принцип-Требования-Бизнес-процессы(регламенты)-Мероприятия» при проектировании вашей СУБП и разработке календарного плана ее внедрения в компании.
Удачи при внедрении процессного управления!
В.В. Репин,
к.т.н., доцент, консультант по управлению, член ABPMP Russian Chapter.
Февраль 2025 г.