1. Моделирование организационной структуры Компании в Business Studio
Иван Глебов Бизнес-аналитик, член ABPMP Russia.
Основная задача, которую решает информационная система Business Studio, – это создание комплексной модели бизнеса (архитектуры бизнеса), содержащей следующие основные элементы:
- Стратегия Компании (Миссия, Система целей и показателей их достижения).
- Модель бизнес-процессов и формируемые ими “ключевые показатели” по достижению целей.
- Организационная структура.
- Ресурсы и документы.
- Информационные системы.
Существуют разные точки зрения на то, с какого элемента нужно начинать создание бизнес-модели Компании. А одна из точек зрения и вовсе гласит, что формирование бизнес-модели можно начинать с её любой части.
Как правило, первые шаги определяются первоочередными целями, поставленными топ-менеджерами Компании. Автор этих строк имел опыт работы в различных проектах с различными компаниями, и неожиданно для себя увидел нечто общее между всеми проектами по формированию бизнес-модели: ни в одной компании, руководство которой приняло решение описать бизнес-процессы, не существовало завершённой диаграммы организационной структуры.
Это может прозвучать удивительно, но абсолютное большинство современных руководителей и владельцев бизнеса не имеют актуальной информации о том, сколько сотрудников работает в их бизнесе, и кто и кому на самом деле подчиняется при выполнении регулярных и проектных задач.
Желаете убедиться в этом? Попросите своих коллег или руководителей предоставить вам организационную диаграмму или своего подразделения, или вышестоящих подразделений, или всей Компании. В лучшем случае вам предложат “штатное расписание”, которое всегда есть у сотрудников отдела кадров.
Но надо ли объяснять, что информация в этом документе почти не отражает реального положения дел в вопросах подчинения и взаимодействия топ-менеджеров, линейных руководителей, руководителей проектов и рядовых сотрудников?
Вероятно, такая ситуация сложилась из-за того, что почти во всех компаниях составление и поддержание актуальной организационной структуры, как правило, не является приоритетной задачей кого-либо из сотрудников.
Однажды составленная диаграмма оргструктуры редко когда подвергается последующим изменениям. Но если руководство компании приступило к реализации проекта по внедрению управления процессами в своей организации, то актуальная организационная диаграмма становится опорной конструкцией для распределения функций в моделируемых бизнес-процессах по сотрудникам компании.
Информационная система Business Studio от ООО “СТУ-Софт” является удобным инструментом для комплексного создания бизнес-модели любой компании. И бизнес-аналитик, использующий эту информационную систему в своей работе, прямо заинтересован в создании и поддержании актуальной организационной структуры моделируемого бизнеса.
В среде моделирования Business Studio для добавления организаций, подразделений и должностных позиций используется раздел “Навигатор (Субъекты)”, позволяющий сформировать иерархию юридических лиц, подразделений и должностей.
На иллюстрации ниже приведён пример моделирования в среде Business Studio реальной группы компаний, предоставляющей специализированные медицинские услуги в городах России.
Рис. 1.1.
После формирования иерархии организационной структуры компании в разделе “Навигатор” можно сформировать и отобразить её графическую версию в отдельном окне среды моделирования Business Studio. Для этого на вашем компьютере должна быть установлена программа Microsoft Visio.
Графическая диаграмма формируется отдельно для каждого элемента типа “подразделение” с нужной “глубиной” отображения подчиненных подразделений и должностей. На приведённых ниже иллюстрациях видно, что среда моделирования Business Studio позволяет:
- отображать количество должностных позиций для каждой должности,
- суммировать и отображать количество должностных позиции в подразделениях,
- отображать ФИО сотрудников, занимающих должностные позиции (они “размыты” для сохранения конфиденциальности).
В целях сохранения конфиденциальности, на приведённых примерах размыты названия юридических лиц и ФИО сотрудников.
Рис. 1.2.
Рис. 1.3.
Следует отметить, что, хотя это только первые шаги создания комплексной бизнес-модели компании, иллюстрирующие лишь малую часть тех возможностей, которые можно реализовать в Business Studio, но уже здесь видно преимущество этой среды моделирования перед более привычными нам приложениями из пакета программ Microsoft Office, так популярными “в народе”.
В Business Studio можно быстро создать десятки графических организационных диаграмм разной степени детализации и, впоследствии оперативно их редактировать при поступлении информации об изменениях. Например, перемещение должностной позиции (или целого подразделения) осуществляется простым перетаскиванием с помощью компьютерной мыши (drag-and-drop) по “иерархическому дереву”.
О том, как правильно настраивается формирование таких графических диаграмм и как их можно удобно публиковать для сотрудников компании, будет рассказано в одной из следующих статей.
2. Моделирование архитектуры ИТ-процессов компании
В.В. Репин Консультант по управлению, тренер, к.т.н., доцент, Генеральный директор ООО «Владимир Репин Менеджмент», член ABPMP Russian Chapter, автор 5 книг по бизнес-процессам.
В данном разделе представлен вариант возможного структурирования процессов ИТ-департамента крупной компании.
Для небольшой организации предлагаемая ниже структура процессов будет слишком сложной. При создании архитектуры процессов ИТ можно опираться на различные походы, например, ITIL или модель APQC. Так же можно адаптировать указанные подходы в более простом варианте, который представлен ниже. Для сравнения в конце раздела представлен реестр процессов ИТ из APQC (частично переведен).
Надеюсь, что сравнительный анализ представленных походов позволит вам выработать собственную модель процессов ИТ с учетом размера и специфики компании. На рис. 2.1 представлена контекстная модель процессов ИТ.
Здесь и далее убраны «лишние» стрелки и документы для того, чтобы можно было сконцентрироваться на главном – структуре процессов модели.
Рис.2.1. Контекстная модель.
ИТ-процессы, выполняемые ДИТ (Департаментом информационных технологий) получают на вход потребность в ИТ-сервисах (услугах, продуктах) и предоставляют эти сервисы всем процессам компании. На рис. 2.2 показана модель процессов ИТ, построенная на основе жизненного цикла ИТ-сервисов (услуг, продуктов).
Рис.2.2. Модель жизненного цикла ИТ.
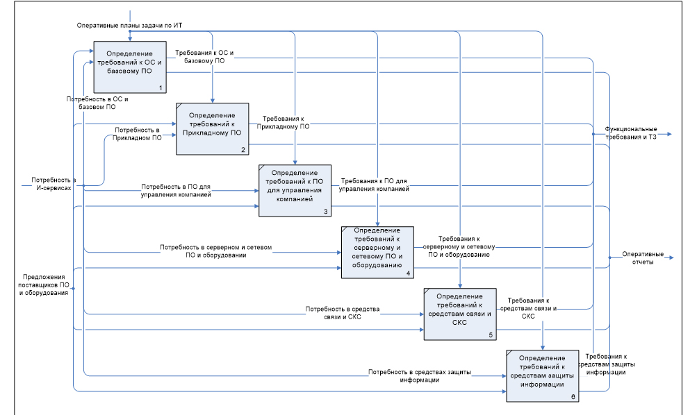
Рис. 2.3. Продукты ДИТ на этапе «Определение потребностей пользователей».
Фактически ДИТ является техно-структурой организации и действует в рамках сети создания ценности. Как минимум, это сеть содержит три измерения: этапы жизненного цикла, виды продуктов (услуг), процессы их создания.
Ряд процессов в этом гиперкубе являются типовыми и могут использоваться для нескольких продуктов. Но многие процессы имеют свои существенные нюансы. Чтобы отобразить сеть создания ценности в виде иерархической модели, нужно на определенном уровне декомпозиции перейти к измерению «Продукты», как показано на рис. 2.3.
Обратите внимание, что выделено шесть основных категорий продуктов ДИТ:
- Операционные системы и базовое ПО (офис и т.п.).
- Прикладное ПО (например, ПО для дизайна изделия и т.п.).
- ПО для управления компанией (ERP, 1С, СЭД и проч.).
- Серверное и сетевое ПО и оборудование.
- Средства связи и структурированные кабельные системы.
- Средства защиты информации.
С точки зрения конечных пользователей ИТ-сервисов пункты 4 и 6 не являются собственно продуктами. Но это инфраструктурные ИТ-продукты, без которых невозможно создания основных продуктов (услуг) ДИТ.
Возможен вариант отдельного описания «Пользовательских» и «Инфраструктурных» продуктов. В этом случае, модель А0 будет другой – на ней будет, например, 4 процесса:
- Управление ИТ - процессами;
- Создание пользовательских ИТ-сервисов;
- Создание ИТ-инфраструктуры;
- Обеспечение ИТ-процессов.
Далее, например, «Создание пользовательских ИТ-сервисов» декомпозируется на процессы жизненного цикла, а потом уже на различные виды продуктов.
На рис. 2.4 показан следующий уровень декомпозиции (процесс специально сокращен – это только пример методического подхода) – показаны процессы определения потребностей к операционным системам и базовому ПО.
Рис. 2.4.
Для сравнения ниже приводится частичный перевод процессов ИТ из одной из последних версий модели APQC. Процессы ИТ из APQC
8.1 Управление ИТ как бизнесом 8.1.1 Разработка ИТ-стратегии.
8.1.1.1 Build strategic intelligence
8.1.1.2 Identify long-term IT needs of the enterprise in collaboration with stakeholders 8.1.1.3 Define strategic standards, guidelines, and principles
8.1.1.4 Define and establish IT architecture and development standards
8.1.1.5 Define strategic vendors for IT components
8.1.1.6 Establish IT governance organization and processes
8.1.1.7 Build strategic roadmap to develop IT capabilities in support of business objectives
8.1.1.8 Define functions that will operate globally vs nationally
8.1.2 Разработка корпоративной архитектуры
8.1.2.1 Establish the current and future enterprise architecture definition
8.1.2.2 Confirm enterprise architecture maintenance approach
8.1.2.3 Maintain the relevance of the enterprise architecture
8.1.2.4 Act as clearinghouse for IT research and innovation
8.1.2.5 Govern the enterprise architecture
8.1.3 Управление ИТ-портфелем.
8.1.3.1 Establish the IT portfolio
8.1.3.2 Analyze and evaluate the value of the IT portfolio for the enterprise
8.1.3.3 Provision resources in accordance with strategic priorities
8.1.4 Поиск и внедрение инноваций в ИТ
8.1.4.1 Research technologies to innovate IT services and solutions
8.1.4.2 Transition viable technologies for IT services and solutions development
8.1.5 Evaluate and communicate IT business value and performance
8.1.5.1 Establish and monitor key performance indicators
8.1.5.2 Evaluate IT plan performance
8.1.5.3 Communicate IT value
8.2 Развитие и управления взаимоотношениями с пользователями ИТ
8.2.1 Разработка стратегии ИТ-сервисов и решений.
8.2.1.1 Research IT services and solutions to address business and user requirements
8.2.1.2 Translate business and user requirements into IT services and solutions requirements
8.2.1.3 Formulate IT services and solutions strategic initiatives
8.2.1.4 Coordinate strategies with internal stakeholders to ensure alignment
8.2.1.5 Evaluate and select IT services and solutions strategic initiatives
8.2.2 Разработка и управление уровнями ИТ-сервиса
8.2.2.1 Create and maintain the IT services and solutions catalog
8.2.2.2 Establish and maintain business and IT service-level agreements
8.2.2.3 Evaluate and report service-level attainment results
8.2.2.4 Communicate business and IT service-level improvement opportunities
8.2.3 Управление требованиями пользователей к ИТ-сервисам.
8.2.3.1 Analyze IT services and solutions consumption and usage
8.2.3.2 Develop and implement incentive programs that improve consumption efficiency
8.2.3.3 Develop volume/unit forecast for IT services and solutions
8.2.4 Управление удовлетворенностью пользователей ИТ
8.2.4.1 Capture and analyze customer satisfaction
8.2.4.2 Assess and communicate customer satisfaction patterns
8.2.4.3 Initiate improvements based on customer satisfaction patterns
8.2.5 Маркетинг на рынке ИТ-сервисов и решений
8.2.5.1 Develop IT services and solutions marketing strategy
8.2.5.2 Develop and manage IT customer strategy
8.2.5.3 Manage IT services and solutions advertising and promotional campaigns
8.2.5.4 Process and track IT services and solutions orders
8.3 Разработка и внедрение систем контроля безопасности, доступа и защиты данных
8.3.1 Establish information security, privacy, and data protection strategies and levels
8.3.2 Test, evaluate, and implement information security and privacy and data protection controls
8.4 Управление корпоративной информацией 8.4.1 Разработка стратегии в области управления информации и контент-менеджмента
8.4.1.1 Understand information and content management needs and the role of IT services for executing the business strategy
8.4.1.2 Assess the information and content management implications of new technologies
8.4.1.3 Identify and prioritize information and content management actions
8.4.2 Определение корпоративной информационной структуры
8.4.2.1 Define information elements, composite structure, logical relationships and constraints, taxonomy, and derivation rules
8.4.2.2 Define information access requirements
8.4.2.3 Establish data custodianship
8.4.2.4 Manage changes to content data architecture requirements
8.4.3 Управление источниками информации
8.4.3.1 Define the enterprise information/data policies and standards
8.4.3.2 Develop and implement data and content administration
8.4.4 Управление корпоративной информацией и контентом
8.4.4.1 Define sources and destinations of content data
8.4.4.2 Manage technical interfaces to users of content
8.4.4.3 Manage retention, revision, and retirement of enterprise information
8.5 Разработка и поддержка ИТ-решений
8.5.1 Разработка стратегии развития ИТ
8.5.1.1 Establish sourcing strategy for IT development
8.5.1.2 Define development processes, methodologies, and tools standards
8.5.1.3 Select development methodologies and tools
8.5.2 Планирование жизненного цикла ИТ-сервисов и решений
8.5.2.1 Plan development of new requirements
8.5.2.2 Plan development of feature and functionality enhancement
8.5.2.3 Develop life cycle plan for IT services and solutions
8.5.3 Разработка и поддержание архитектуры ИТ-сервисов и решений.
8.5.3.1 Create IT services and solutions architecture
8.5.3.2 Revise IT services and solutions architecture
8.5.3.3 Retire IT services and solutions architecture
8.5.4 Разработка ИТ-сервисов и решений.
8.5.4.1 Understand confirmed requirements
8.5.4.2 Design IT services and solutions
8.5.4.3 Acquire/Develop IT service/solution components
8.5.4.4 Train services and solutions resources
8.5.4.5 Test IT services/solutions
8.5.4.6 Confirm customer acceptance
8.5.5 Поддержка ИТ-сервисов и решений.
8.5.5.1 Understand upkeep/enhance requirements and defect analysis
8.5.5.2 Design change to existing IT service/solution
8.5.5.3 Acquire/Develop changed IT service/solution component
8.5.5.4 Test IT service/solution change
8.5.5.5 Retire solutions and services
8.6 Развертывание ИТ-решений
8.6.1 Разработка стратегии развертывания ИТ-решений.
8.6.1.1 Establish IT services and solutions change policies
8.6.1.2 Define deployment process, procedures, and tools standards
8.6.1.3 Select deployment methodologies and tools
8.6.2 Планирование и внедрение изменений
8.6.2.1 Plan change deployment
8.6.2.2 Communicate changes to stakeholders
8.6.2.3 Administer change schedule
8.6.2.4 Train impacted users
8.6.2.5 Distribute and install change
8.6.2.6 Verify change
8.6.3 Планирование и управление релизами
8.6.3.1 Understand and coordinate release design and acceptance
8.6.3.2 Plan release rollout 8.6.3.3 Distribute and install release
8.6.3.4 Verify release
8.7 Поставка и поддержка ИТ-сервисов и решений
8.7.1 Разработка стратегии поставки ИТ-сервисов и решений
8.7.1.1 Establish sourcing strategy for IT delivery
8.7.1.2 Define delivery processes, procedures, and tools standards
8.7.1.3 Select delivery methodologies and tools
8.7.2 Разработка стратегии ИТ-поддержки
8.7.2.1 Establish sourcing strategy for IT support
8.7.2.2 Define IT support services
8.7.3 Управление ресурсами ИТ-инфраструктуры
8.7.3.1 Manage IT inventory and assets
8.7.3.2 Manage IT resource capacity
8.7.4 Управление операциями над ИТ-инфраструктурой
8.7.4.1 Deliver IT services and solutions
8.7.4.2 Perform IT operations support services
8.7.5 Поддержка ИТ-сервисов и решений.
8.7.5.1 Manage availability
8.7.5.2 Manage facilities
8.7.5.3 Manage backup/recovery
8.7.5.4 Manage performance and capacity
8.7.5.5 Manage incidents
8.7.5.6 Manage problems
8.7.5.7 Manage inquiries
3. Импорт организационной структуры в Business Studio
Л.Н. Калошина Руководитель проектов, специалист по Business Studio, тренер.
С чего начинать внедрение Business Studio? Этим вопросом заканчивается почти каждая презентация и начинается формирование плана внедрения.
По опыту скажу, что внедрение Business Studio лучше начинать с импорта организационной структуры (сразу после покупки программного продукта, конечно). Организационная структура создается в иерархическом справочнике «Субъекты». В нем есть четыре типа элементов: должность, подразделение, внешний субъект и роль.
Для формирования организационной структуры используются два типа элементов: подразделение и должность. Естественно, что при внедрении Business Studio в компании уже есть организационная структура, она ведется в учетной системе организации.
Можно, конечно вручную вносить информацию, тогда количество затраченного времени будет прямо пропорционально размерам организации.
Гораздо эффективнее выгрузить таблицу в заданном виде из учетной системы и загрузить ее с помощью пакета импорта из Excel. Рассмотрим небольшой пример. Для импорта в Business Studio орг.структуры вида
и штатного расписания необходимо создать и запустить несколько пакетов импорта.
Важно на данном этапе проверить достаточность и достоверность информации. Например, не понадобится ли позже, помимо ФИО и должностей, загружать телефоны и e-mail?
После того, как определены данные, небходимо создать и запустить следующие пакеты импорта: 1. Пакет импорта оргструктуры, для его корректной работы понадобится две заполненные таблицы:
Таблица с указанием типов субъектов
Также для формирования иерархии субъектов необходима таблица с указанием родителей и связей. А именно: для построения иерархии следующего вида:


В колонке «Название» указывается наименование субъекта, в колонке «Связь» указывается «Прямое подчинение» для формирования иерархии субъектов, в колонке «Родитель» указывается наименование субъекта (Должность или Подразделение), который находится выше по иерархии.
Принцип формирования таблицы отображен на рисунке ниже 
2. Пакет импорта штатного расписания, для его корректной работы понадобится таблица следующего вида:

Можно порекомендовать собрать эти таблицы в один файл Excel, но на разных листах, чтобы избежать ошибок при заполнении.
После выполнения импорта и загрузки организационной структуры и штатного расписания можно переходить к следующему этапу внедрения Business Studio.