1. Управление процессами – основа эффективности и выживания компаний в будущем
Нет смысла спорить о том, что управление бизнес-процессами – один из важнейших инструментов управления в современной компании. В будущем роль управления процессами будет только возрастать. Виртуализация, автоматизация производства, повсеместное использование роботов приведут к тому, что ограничением при повышении эффективности бизнеса будут не сырье и оборудование, а применяемые способы создания ценности. Другими словами, алгоритмы создания продуктов и услуг. Умение управлять бизнес-процессами станет одной из ключевых компетенций менеджеров среднего звена. Для того, чтобы обеспечить эффективность и выживание компании в будущем, Генеральному директору уже сейчас стоит задуматься над тем, как обеспечить получение необходимых компетенций сотрудниками организации.
В условия быстрого роста рынка, возможно, не стоит слишком много времени уделять внутреннему развитию – отладке бизнес-процессов и получению нужных навыков управления. Б
ольшие усилия целесообразно направить на захват рынка, открытие новых торговых точек, филиалов, расширение производства и т.п. Однако в условия стагнации или медленного падения экономики самое время заняться работой с бизнес-процессами компании. Бизнес-механизм отлажен. Руководителям не нужно прикладывать титанических усилий для захвата рынка. Появляется время подумать о бизнес-процессах и инструментах, которые помогут сделать их более эффективными.
2. Графическая схема или управляемый бизнес-процесс?
Внедрение процессного управления не должно сводиться к тотальному описанию и регламентации процессов. Велик риск, что схемы останутся только игрушкой в руках руководителей, а не реальным инструментом повышения эффективности. Бизнес-аналитики, профессионально описывающие процессы, тем самым только помогают руководителям, но не могут управлять бизнес-процессами за них. Графические схемы процессов полезны, спору нет. Но «рисование» технологии выполнения процесса в графическом виде не гарантирует автоматического повышения эффективности. Почему? Дело в том, что эффективность зависит от ряда факторов, которых мы почти не касаемся, описывая модель процесса «как есть» в графическом виде. К ним относятся:
понимание своего внутреннего и внешнего клиента и ценности, которую представляют для него наши продукты/услуги;
понимание места и роли нашего процесса в цепочке сквозных процессов компании (цепочке создания ценности);
понимание целей и показателей, на основе которых управляется процесс;
выявление и устранение ограничений процесса;
понимание требуемых для выполнения процесса ресурсов;
наличие механизма учета операций, очередей, ресурсов и производительности процесса;
знание рисков, возникающих при выполнении процесса;
прочие.
Все эти аспекты сложны в той степени, что не могут быть описаны при формировании простой графической схемы процесса. Что толку детально описывать процессы на 3-4-м уровне, если существует несколько системных ограничений, которые существенно снижают эффективность сквозного бизнес-процесса в целом? В связи с этим возникает мысль, что руководителям верхнего и среднего уровня важно системно (так сказать «по Демингу») посмотреть на свои процессы. Заниматься детальным описанием процессов в графической форме стоит тогда, и в ровно в той степени, когда это реально необходимо.
Пример. Невозможно получить значительный практический эффект, приняв на работу 10 бизнес-аналитиков и заставив их от зари до зари описывать процессы в графическом виде, при том, что руководители верхнего и среднего звена с процессами реально не работают.
Генеральный директор одной весьма крупной и известной торговой сети, с которым мне довелось поработать, в рамках совместных рабочих сессий с руководителями подразделений предложил создать и использовать так называемую «карточку процесса». Речь идет о том, что руководителю подразделения нужно, прежде всего, ответить на ряд ключевых вопросов об управляемом им процессе (процессах). Эти ответы должны помочь получить объективную картину происходящего и определить приоритетные направления по совершенствованию процессов. В данном случае о тотальном описании процессов в виде графических схем и их последующей регламентации речь не идет.
«Карточка бизнес-процесса» позволяет системно взглянуть на процесс и понять:
насколько хорошо мы знаем (идентифицировали) своего клиента и требуемые им продукты/услуги;
узкие месте и ограничения в процессе;
каких ресурсов не хватает для эффективного выполнения процесса;
метод мониторинга процесса и учета выполняемой деятельности;
прочее.
Результатом такого анализа являются выявленные ключевые проблемы и ограничения, рабочий план совершенствования процесса, утвержденный Генеральным директором.
В следующем разделе мы рассмотрим возможную структуру карточки бизнес-процесса, которая должна заполняться каждым руководителем подразделения при выполнении системного анализа своих процессов.
3. Карточка бизнес-процесса
Предлагаемая вниманию читателя «карточка бизнес-процесса» содержит 10 разделов:
1. Владелец процесса.
2. Выходы и потребители процесса.
3. Входы и поставщики процесса.
4. События.
5. Цели и показатели по процессу.
6. Ограничения.
7. Технология выполнения процесса.
8. Ресурсы процесса.
9. Риски.
10. Графические схемы процесса.
Рассмотрим назначение каждого из этих разделов. На рис. 1 показаны разделы 1-4. В первом разделе приводится краткая информация о владельце процесса – руководителе, отвечающем за выполнение и результаты процесса.

Рис. 1. Разделы 1-4.
Во втором разделе необходимо указать всех потребителей (клиентов) и продукты/услуги, которые они получают. Клиенты сгруппированы по двум типам: внешние и внутренние. При заполнении данного раздела важно выявить и обсудить ценность, которую представляют продукты/услуги подразделения для внешних/внутренних клиентов.
В разделе 3 должна быть представлена информация о поставщиках процесса и соответствующих входах (продукты/услуги, используемые при выполнении процесса).
При заполнении раздела 4 необходимо идентифицировать инициирующие и завершающие процесс события. Определение входов/выходов и инициирующих/завершающих событий позволяет руководителю четко определить границы процесса.

Рис. 2. Раздел 5.
В разделе 5 необходимо описать существующие цели и показатели для управления процессом. В соответствии с методическим подходом (см. статью «
Процессное управление: границы применимости») показатели могут быть следующего вида:
общие показатели;
показатели выхода процесса;
показатели выполнения процесса;
показатели входа процесса;
показатели ресурсов процесса.
Классификация показателей по указанным видам не является обязательной, но она полезна при выполнении анализа процесса со всех важных точек зрения.
Последние три столбца таблицы заполняются следующим образом – ставится либо «ДА», либо «Нет». Если в подразделении (компании) существует (в какой либо форме) документ, в котором сформулированы правила (методика) расчета показателя, в то в столбце «Наличие метода расчета» ставится «Да». Если для расчета показателя есть фактические данные, то в следующем столбце «Наличие данных» так же ставится «Да». Последний столбец - «Наличие интерфейса» - показывает, можно ли автоматически сформировать отчет по показателю в какой-либо программе (кроме MS Excel). Если показатели рассчитываются вручную в данном столбце ставится «Нет».

Рис. 3. Раздел 6.
В разделе 6 нужно описать ограничения по процессу в целом. В соответствии с подходом теории ограничений Э. Голдрата (ТОС), в таблице представлено три типа ограничений. Первый тип («зона контроля») – это ограничения, которые связаны с факторами, которые полностью находятся под нашим контролем. Например, расстановка оборудования в производственном помещении (при условии, что есть возможность его переставить). Второй тип («зона влияния») – это ограничения, которые связаны с факторами, на которые мы можем повлиять. Например, требования к запасным частям для оборудования. Мы можем попросить/потребовать внешних поставщиков изменить некоторые параметры этих зап.частей и/или условий их поставки. Третья группа – это ограничения, которые связаны с факторами, на которые мы никак не можем повлиять. Например, тарифы на электроэнергию.
Для каждого ограничения нужно сформулировать его название, сделать текстовое описание самого ограничение и возможных последствий для процесса.
Корректное заполнение раздела 7 очень важно для системного понимания факторов, ограничивающих повышение эффективности процесса.

Рис. 4. Раздел 7.
Раздел 7 служит для «ревизии» технологии выполнения процесса. В первую очередь необходимо определить состав внутренних нормативно-методических документов, которые регламентируют процесс. Затем нужно определить внешние НМД. Далее необходимо обратить отдельное внимание на нормативные документы, которые устанавливают требования к продуктам/услуга процесса со стороны потребителей («стандарты качества потребителей»). Это важно для понимания требований, предъявляемых потребителями.
Далее в таблице разделе 7 представлены четыре вида учета. Если определенный вид учета реализован при выполнении процесса, то в первом столбце ставится «Да». Во втором столбце приводится краткое текстовое описание существующей системы учета.
Учет операций означает, что мы учитываем все операции, выполняемые по ходу процесса. Если выполнение какой-то части или вида операций не учитывается, то в первый столбец ставим «НЕТ». Это означает, что технология выполнения процесса (а значит, и сам процесс) не полностью находится под нашим контролем. В зависимости от требований ГД, данный критерий может более или менее жестким. Например, можно считать, что учета операций нет, если в одном из подпроцессов процесса отсутствует учет 10% выполняемых операций. «Жесткость» критерия зависит от требовательности руководителя. В принципе, все операции всех подпроцессов процесса должны учитываться (т.е. учет операций должен быть на всех уровнях).
Учет очередей означает, что фиксируется размер очереди обрабатываемых объектов перед каждой операцией процесса. Наличие очереди перед операцией означает, что выполняющий эту операцию ресурс загружен (не простаивает). Учет очередей необходим для понимания узких мест при выполнении процесса и возможности его последующей оптимизации (как, впрочем, и учет операций).
Учет расхода ресурсов дает нам возможность анализировать затраты ресурсов, связанные с выполнением процесса и рассчитывать различные показатели эффективности.
Учет производительности необходим для понимания и анализа результатов выполнения процесса.
Корректное заполнение раздела 7 является очень важным для понимания текущего уровня управляемости процесса.

Рис. 5. Раздел 8.
В разделе 8 следует представить информацию о ресурсах, которые необходимы для выполнения процесса. К ним относятся: персонал, оборудование, ИТ-инфраструктура, среда, измерительный инструмент. При заполнении таблицы указывается тип ресурса, количество, приводится список НМД, устанавливающих требования к данному ресурсу.

Рис. 6. Раздел 9.
В разделе 9 описываются риски, связанные с выполнением процесса. Как и в Разделе 6, здесь представлено три вида рисков: в зоне контроля, в зоне влияния, во внешней среде (вне зоны нашего влияния).

Рис. 7. Раздел 10.
В разделе 10 представляют схемы процесса. Если процесс ни разу не описывался в графическом виде, то данный раздел можно не заполнять. Обратим внимание, что для одного процесса может быть создано несколько различных графических схем. Такой подход может быть удобен в случае, если технология выполнения процесса может отличаться в различных ситуациях: разные внешние потребители, разные города, разные сезоны года и т.п. Конечно, различие в технологии выполнения процесса можно показать при помощи ветвлений на самой схеме. Но подчас бывает удобно сделать это, создав отдельную графическую схему.
Структура карточки процесса не является догмой. При ее внедрении в каждой компании наверняка будут выявлены какие-то свои особенности и предпочтения. Просто надо помнить ее основное назначение – системный, комплексный анализ процесса руководителем подразделения для понимания текущего состояния процесса и степени его управляемости.
4. Реализация карточки процесса в Business Studio и вывод информации в web через BS Portal
Работу по заполнению карточки процесса (паспорта процесса) можно автоматизировать. Удобно это сделать в специализированной среде моделирования процессов Business Studio 4.0. Фактически, при помощи Business Studio можно построить базу знаний компании по бизнес-процессам.
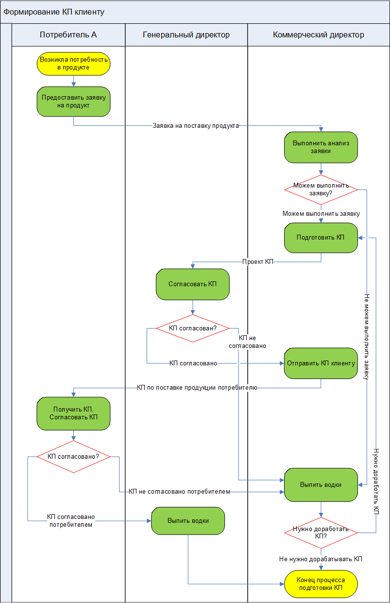
Рассмотрим пример настройки карточки процесса на условном примере. Схема процесса, для которой была создана карточка, представлена на рис. 8.

Рис. 8. Схема процесса для тестирования карточки.
Для того, чтобы можно было занести необходимые данные по процессу в Business Studio, необходимо создать ряд новых атрибутов для процесса. Для этого были выполнены определенные доработки модели данных при помощи инструмента Meta Edit (входит в комплект поставки Business Studio в версии Enterprise). Например, был создан новый класс для описания ограничений процесса – см. рис. 9.

Рис. 9. Пример настройки структуры данных для карточки процесса.
Дополнение структуры данных в Meta Edit и формирование необходимого для вывода карточки отчета заняло около 2-х рабочих дней.
После того, как все необходимые доработки были сделаны, мы заполнили соответствующие поля для тестового процесса (примеры представлены на рис. 9 и 10).

Рис. 10. Внесение информации о внешних потребителях (клиентах) и потребляемых ими продуктах.

Рис. 11. Внесение информации об ограничениях процесса.
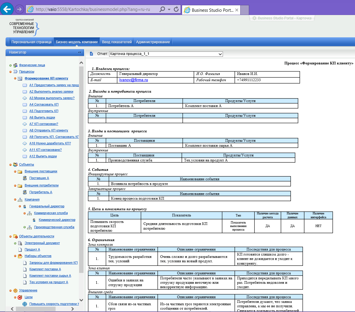
Далее был сформирован web-портал при помощи Business Studio Portal. Карточка тестового процесса была выгружена из Business Studio при формировании портала при помощи специально разработанного шаблона отчета. На рис. 12 показано, как выглядит web-портал и карточка нашего тестового процесса.

Рис. 12. Карточка для тестового процесса на Business Studio Portal.
Каждый руководитель подразделения может заполнить карточки для своих процессов прямо в Business Studio. Информация фактически сразу будет доступна всем заинтересованным руководителям и сотрудникам через web-портал. Например, Генеральный директор может оперативно посмотреть, как идет заполнение карточек, правильно ли определены клиенты, ограничения и риски, насколько хорошо поставлен учет по процессу, определены ли показатели для управления и т.п.
5. Выводы
Резюмируя материал статьи подчеркнем, что карточка (паспорт) процесса может стать хорошим инструментом для вовлечения руководителей в работу по внедрению процессного подхода. Заполняя карточки своих процессов руководители должны внимательно проанализировать текущую ситуацию, понять потребности внутренних и внешних клиентов, определить ограничения и риски, понять степень управляемости процесса и т.п.
Для того, чтобы обсуждать и согласовывать процессы вдоль цепочки создания ценности компании важны налаженные коммуникации между руководителями. Наличие актуальной информации по каждому процессу в виде карточки процесса на web-портале компании существенно повышает эффективность коммуникаций.
Автоматизация работы с карточкой (паспортом) процесса в Business Studio – путь к созданию единого репозитория (базы знаний) компании по бизнес-процессам. Настойка структуры данных и шаблона отчета для вывода информации из Business Studio в web делается просто и быстро. Вывод информации через web-портал обеспечивает легкий доступ к нужной информации всех заинтересованных руководителей и специалистов компании.
Команда BPM3.RU может помочь руководителю компании в проведении рабочих сессий с руководителями верхнего и среднего уровня по заполнению карточек бизнес-процессов, а так же внедрить среду Business Studio для автоматизации работы с карточками и BS Portal для выгрузки информации на интернет-портал организации.
В.В. Репин, к.т.н., Исполнительный директор и партнер ООО «BPM Консалтинг Групп», доцент кафедры Бизнес-информатики и систем управления производством МИСиС.
Июль 2013 г.